基层派出所户籍窗口咨询电话:架起服务群众“连心桥”。基层派出所户籍窗口咨询电话,是连接户政机关与人民群众的重要纽带,是践行“服务人民、服务群众”宗旨的直观体现。户籍工作与群众日常生活、工作学习、权益保障息息相关,从出生登记、户口迁移、身份证办理,到信息变更、证明出具,每一项业务都直接关系群众的切身利益,容不得半点疏忽。
为切实打通服务群众“最后一公里”,让数据多跑路、群众少跑腿,基层户政机关主动将户籍窗口咨询电话全面公开,纳入政务服务便民渠道。群众无需专程前往派出所,足不出户就能通过电话了解业务流程、准备材料、办理时限、政策要求等关键信息,有效避免因材料不全、流程不清而来回奔波,大幅节约时间成本,真正实现咨询便捷化、服务高效化。
公开基层单位政务服务电话,不仅是政务公开的重要内容,更是提升服务群众效能的有力举措。通过畅通电话咨询渠道,户籍工作人员能够第一时间回应群众关切,解答政策疑惑,引导群众规范办理相关业务,减少误解与矛盾,让服务更有温度、更接地气。
无论是日常户籍业务办理中遇到的疑问,还是特殊时期、特殊情况的业务咨询,群众均可直接拨打辖区派出所户籍窗口咨询电话。基层单位工作人员始终以耐心、细心、热心的态度接听每一通来电,认真对待每一次咨询,用实际行动践行为人民的庄严承诺。
小小咨询电话,承载的是为民初心,传递的是温情。基层派出所持续优化电话咨询服务,不断提升窗口服务质量,努力让群众办事更省心、更舒心、更放心,以实实在在的行动守护群众利益,提升群众安全感、获得感与满意度。
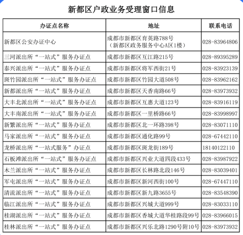
成都市新都区户政业务受理窗口(派出所办证窗口)信息表

(成都新都区政务服务中心A区1楼)新都区户政类办证中心地址:成都市新都区育英路788号,服务电话:028-83964806
三河派出所"一站式"服务办证点窗口地址:成都市新都区互江路215号,服务电话:028-89395289
泰兴派出所"一站式"服务办证点窗口地址:成都市新都区将军西街21号,服务电话:028-83923139
斑竹园派出所"一站式"服务办证点窗口地址:成都市新都区竹园大道508号,服务电话:028-83962162
新都派出所"一站式"服务办证点窗口地址:成都市新都区天香南路66号,服务电话:028-83973932
大丰北派出所"一站式"服务办证点窗口地址:成都市新都区互惠大道123号,服务电话:028-83916119
大丰南派出所"一站式"服务办证点窗口地址:成都市新都区一里桥路66号,服务电话:028-83998997
新繁派出所"一站式"服务办证点窗口地址:成都市新都区北一环路398号,服务电话:028-83071110
马家派出所"一站式"服务办证点窗口地址:成都市新都区通化路99号,服务电话:02867442110
龙桥派出所"一站式服务"办证点窗口地址:成都市新都区斑龙街189号,服务电话:18140122110
石板滩派出所"一站式"服务办证点窗口地址:成都市新都区兴业大道四段433号,服务电话:028-83987922
木兰派出所"一站式"服务办证点窗口地址:成都市新都区长林路北段146号,服务电话:028-83039401
军屯派出所"一站式"服务办证点窗口地址:成都市新都区新河西街100号,服务电话:028-67447110
清流派出所"一站式"服务办证点窗口地址:成都市新都区新九路3655号,服务电话:028-83548390
临江派出所"一站式"服务办证点窗口地址:成都市新都区兴城大道999号,服务电话:028-83033110
桂湖派出所"一站式"服务办证点窗口地址:成都市新都区香城大道华桂路段99号,服务电话:028-83966015
桂林派出所"一站式"服务办证点窗口地址:成都市新都区兴乐北路1290号附10号,服务电话:028-83973932
说明:关于成都市新都区户政业务受理窗口(派出所办证窗口)信息作出免责声明,此信息图文仅供参考,小编不承担任何法律责任。此信息来源于有关机构的公开内容,在此经过整理并转载,唯一的目的是通过互联网传播便民惠民信息。由于时间等原因,难免使信息发生变更,此信息如有侵权,或者差错,请联系删除,直接联系便民信息平台客服电话(187-8199-3958微信同号),一定会及时删除和修正。