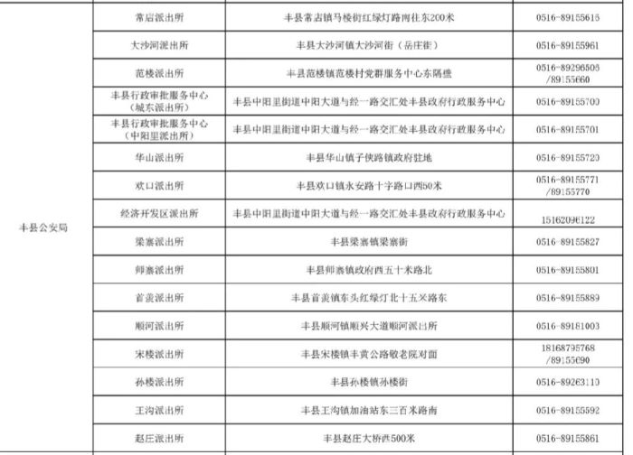
丰县各辖区派出所户籍窗口办理身份证地址和咨询电话
我国居民身份证法规定,居民身份证登记的项目包括姓名、性别、民族、出生日期、常住户口所在地住址、公民身份号码、本人相片、指纹信息、证件的有效期和签发机关。
居民身份证过期后,将无法正常购买机票、火车票、保险等,还会影响入住酒店、金融储蓄等业务,希望大家重视起来,及时办理换证手续,让自己的生活更加便捷。
居民身份证业务已实现“全国通办”,徐州市户籍人员在外省市居住的,可在居住地派出所就近申请换领身份证。
徐州市丰县身份证办理窗口一览表附后,您可以选择就近受理点前往办理。

常店派出所户籍窗口地址:丰县常店镇马楼街红绿灯路肉往东200米,咨询电话:0516-89155615
大沙河派出所户籍窗口地址:丰县大沙河镇大沙河街(岳庄街),咨询电话:0516-89155961
范楼派出所户籍窗口地址:丰县范楼镇范楼村服务中心东隔壁,咨询电话:0516-89296505/89155660
丰县行政审批服务中心户籍窗口地址:丰县中阳里街道中阳大道与经一路交汇处丰县政府行政服务中心(城东派出所),咨询电话:0516-89155700
丰县行政审批服务中心户籍窗口地址:丰县中阳里街道中阳大道与经一路交汇处丰县政府行政服务中心(中阳里派出所),咨询电话:0516-89155701
华山派出所户籍窗口地址:丰县华山镇子侠路镇政府驻地,咨询电话:05166-89155720
欢口派出所户籍窗口地址:丰县欢口镇永安路十字路口西50米,咨询电话:0516-89155771/899155770
经济开发区派出所户籍窗口地址:丰县中阳里街道中阳大道与经一路交汇处丰县政府行政服务中心,咨询电话:15162096122
丰县梁寨派出所户籍窗口地址:丰县梁寨镇梁寨街,咨询电话:0516-89155827
师寨派出所户籍窗口地址:丰县师赛镇政府西五十米路北,咨询电话:0516-89155801
首美派出所户籍窗口地址:丰县首美镇东头红绿灯北十五兴路东,咨询电话:0516-89155889
顺河派出所户籍窗口地址:丰县顺河镇顺兴大道顺河派出所,咨询电话:0516-89181003
宋楼派出所户籍窗口地址:丰县宋楼镇丰黄公路敬老院对面,咨询电话:18168795768/89155690
孙楼派出所户籍窗口地址:丰县孙楼镇孙楼街,咨询电话:0516-89263110
王沟派出所户籍窗口地址:丰县王沟镇加油站东三百米路南,咨询电话:0516-89155592
赵庄派出所户籍窗口地址:丰县赵庄大桥西500米,咨询电话:0516-89155861
提示:关于丰县各辖区派出所户籍窗口办理身份证地址和咨询电话信息作出免责声明,此信息图文仅供参考,小编不承担任何法律责任。此信息来源于有关机构的公开内容,在此经过整理并转载,唯一的目的是通过互联网传播便民惠民信息。由于时间等原因,难免使信息发生变更,此信息如有侵权,或者差错,请联系删除,直接联系便民信息平台秋果黄页网客服电话(187-8199-3958微信同号),一定会及时删除和修正。