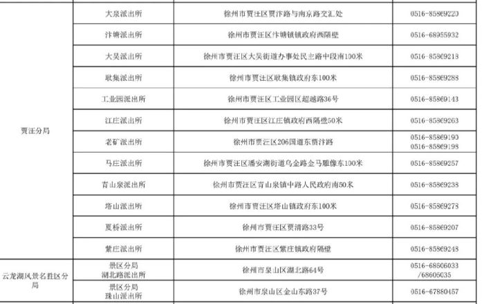
徐州市贾汪区和云龙湖景区各派出所户籍身份证窗口地址和咨询电话
我国居民身份证法规定,居民身份证登记的项目包括姓名、性别、民族、出生日期、常住户口所在地住址、公民身份号码、本人相片、指纹信息、证件的有效期和签发机关。
居民身份证过期后,将无法正常购买机票、火车票、保险等,还会影响入住酒店、金融储蓄等业务,希望大家重视起来,及时办理换证手续,让自己的生活更加便捷。
居民身份证业务已实现“全国通办”,徐州市户籍人员在外省市居住的,可在居住地派出所就近申请换领身份证。
徐州市贾汪区和云龙湖景区身份证办理窗口一览表附后,您可以选择就近受理点前往办理。

徐州市贾汪区各派出所户籍身份证窗口地址和咨询电话
大泉派出所窗口地址:徐州市贾让区贾汴路与南京路交汇处,咨询电话:0516-85869220
汴塘派出所窗口地址:徐州市贾汪区汴塘镇镇政府西隔壁,咨询电话:0516-68955932
大吴派出所窗口地址:徐州市贾汪区大吴街道办事处民主路中段南100米,咨询电话:0516-85869213
耿集派出所窗口地址:徐州市贾让区耿集镇政府东100米,咨询电话:0516-85869283
工业园派出所窗口地址:徐州市贾汪区工业园区超越路36号,咨询电话:0516-85869143
江庄派出所窗口地址:徐州市贾迁区江庄镇政府西隔壁50米,咨询电话:0516-85369263
贾汪分局老矿派出所窗口地址:徐州市贾区206国道东贾汴路,咨询电话:0516-85869190、0516-85869198
马庄派出所窗口地址:徐州市贾汪区潘安湖街道乌金路金马雕像东100米,咨询电话:0516-85869257
青山泉派出所窗口地址:徐州市贾汪区青山泉镇中路人民政府南50米,咨询电话:0516-85869233
塔山派出所窗口地址:徐州市贾汪区塔山镇政府东100米,咨询电话:0516-85869278
夏桥派出所窗口地址:徐州市贾汪区贾清路33号,咨询电话:0516-85869207
紫庄派出所窗口地址:徐州市贾汪区紫庄镇政府隔壁,咨询电话:0516-85869243
徐州市云龙湖景区两个派出所户籍身份证窗口地址和咨询电话
云龙湖风景名胜区分局湖北路派出所窗口地址:徐州市泉山区湖北路64号,咨询电话:0516-68606033/68605035
景区分局珠山派出所窗口地址:徐州市泉山区金山东路37号,咨询电话:0516-67880457
提示:关于徐州市贾汪区和云龙湖景区各派出所户籍身份证窗口地址和咨询电话信息作出免责声明,此信息图文仅供参考,小编不承担任何法律责任。此信息来源于有关机构的公开内容,在此经过整理并转载,唯一的目的是通过互联网传播便民惠民信息。由于时间等原因,难免使信息发生变更,此信息如有侵权,或者差错,请联系删除,直接联系便民信息平台秋果黄页网客服电话(187-8199-3958微信同号),一定会及时删除和修正。