便民热线:沛县政务中心和各派出所户籍身份证办理地址和咨询电话
我国居民身份证法规定,居民身份证登记的项目包括姓名、性别、民族、出生日期、常住户口所在地住址、公民身份号码、本人相片、指纹信息、证件的有效期和签发机关。
居民身份证过期后,将无法正常购买机票、火车票、保险等,还会影响入住酒店、金融储蓄等业务,希望大家重视起来,及时办理换证手续,让自己的生活更加便捷。
居民身份证业务已实现“全国通办”,徐州市户籍人员在外省市居住的,可在居住地派出所就近申请换领身份证。
徐州市沛县身份证办理窗口一览表附后,您可以选择就近受理点前往办理。

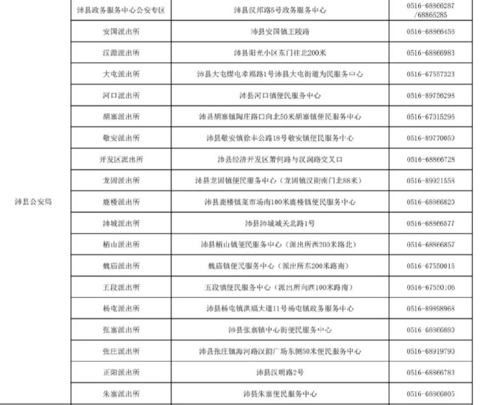
沛县政务服务中心户政专区地址:沛县汉邦路5号政务服务中心,咨询电话:0516-68366287、0516-68866285
安国派出所户籍窗口地址:沛县安国镇王陵路,咨询电话:0516-68866455
汉源派出所户籍窗口地址:沛县阳光小区东门往北200米,咨询电话:0516-68866983
大屯派出所户籍窗口地址:沛县大屯煤电幸福路1号沛县大屯街道为民服务中心,咨询电话:0516-67557323
河口派出所户籍窗口地址:沛县河口镇便民服务中心,咨询电话:0516-89756298
胡塞派出所户籍窗口地址:沛县胡塞镇陶庄路口向北50米胡寨镇便民服务中心,咨询电话:0516-67015295
敬安派出所户籍窗口地址:沛县敬安镇徐丰公路18号敬安镇便民服务中心,咨询电话:0516-89770059
开发区派出所户籍窗口地址:沛县经济开发区萧何路与汉润路交叉口,咨询电话:0516-68866728
龙固派出所户籍窗口地址:沛县龙固镇便民服务中心(龙困镇汉街南门北88米),咨询电话:0516-89921558
沛县鹿楼派出所户籍窗口地址:沛县鹿楼镇菜市场南100米鹿楼镇便民服务中心,咨询电话:0516-68866820
沛城派出所户籍窗口地址:沛县沛城城关北路1号,咨询电话:0516-68566577
稻山派出所户籍窗口地址:沛县稻山镇便民服务中心(派出所西200米路北),咨询电话:0516-68866857
魏庙派出所户籍窗口地址:魏庙镇便服务中心(派出所东200米路南),咨询电话:0516-67550015
五段派出所户籍窗口地址:五段镇便民服务中心(派出所向西100米路南),咨询电话:0516-67550106
杨屯派出所户籍窗口地址:沛县杨屯镇洪福大道11号杨屯镇政务服务中心,咨询电话:0516-89898963
张寨派出所户籍窗口地址:沛县张寨镇中心街便民服务中心,咨询电话:0516-683666880
张庄派出所户籍窗口地址:沛县张庄镇海河路汉韵广场东侧50米便民服务中心,咨询电话:0516-68919790
正阳派出所户籍窗口地址:沛县汉明路2号,咨询电话:0516-68866783
朱寨派出所户籍窗口地址:沛县朱寨便民服务中心,咨询电话:0516-68366805
说明:关于沛县政务中心和各派出所户籍身份证办理地址和咨询电话信息作出免责声明,此信息图文仅供参考,小编不承担任何法律责任。此信息来源于有关机构的公开内容,在此经过整理并转载,唯一的目的是通过互联网传播便民惠民信息。由于时间等原因,难免使信息发生变更,此信息如有侵权,或者差错,请联系删除,直接联系便民信息平台秋果黄页网客服电话(187-8199-3958微信同号),一定会及时删除和修正。