在城市的脉络中,有一个地方或许不那么起眼,却与每个人的生活息息相关——那便是户政业务窗口。这里每天发生的,无非是办理一张身份证、更新一个户口本、迁入或迁出一页户籍。这些事务看起来如此普通,甚至有些琐碎,没有惊天动地的故事,也没有波澜壮阔的场景。然而,正是这些涓滴般的日常,汇聚成了连接千家万户的温暖溪流,承载着新生落户的喜悦、成家立业的期盼、人生轨迹变更的记录。每一份表格的填写,每一个印章的落下,都对应着一个家庭的重要时刻,都维系着社会基本单元的有序运行。
三尺见方的工作台,是这方天地的中心。台后,是一张张亲切而专注的面庞。一句耐心的解答,一个会心的微笑,一次主动的指引,这些细微之处的真诚,如春风化雨,源源不断地传递给每一位前来办事的群众。服务,在这里不仅仅是一道程序,更是一次有温度的交流。它旨在化繁为简,让信息多跑路,让群众少跑腿;它追求高效便捷,通过流程优化、预约办理、线上服务等多种方式,切实为办事群众省去心力、时间和成本。当一位老人为免于奔波而舒展开眉头,当一位新手妈妈顺利为孩子办好人生第一张证件,当异地奔波者一次性办结所有手续……这些“省心、省时、省成本”的切实获得感,便成为社会管理创新成果最生动、最直接的注解,也由此赢得了群众发自内心的认可与赞誉。
这一切的基石,是坚定不移的“为人民服务”宗旨。户籍窗口的职责,绝非机械式的业务办理,而是沉甸甸的民生担当。优化服务,永无止境。它体现在不断更新的便民措施里,体现在清晰明了的办事指南中,体现在对特殊人群的绿色通道上,更体现在每一次倾听与回应当中。目标是让政策的善意被群众“听得见”,让服务的改进被群众“看得到”,让改革的红利最终被群众“得实惠”。
为此,户政部门始终在路上,结合工作实际不断探索创新。从深化“互联网+政务”实现部分业务“指尖办”,到推出“一窗通办”综合服务模式;从简化证明材料,到提供延时、错时服务;从规范文明用语,到主动接受社会监督……每一项创新的工作方式,都直指提升群众办事体验的核心。这背后,是以人为本的执政理念,是“零距离”服务的执着追求。这“零距离”,不仅是物理空间的贴近,更是心理隔阂的消弭与情感共鸣的建立。它如同一座座坚固而温馨的桥梁,牢牢架设在警民之间,连接着信任,传递着温度,共同维系着社会的和谐与稳定。
小小的窗口,映照出的是大大的民生。它用日复一日的平凡坚守,书写着为人民服务的不平凡篇章,让每一位走进这里的公民,都能带着满意与温暖离开。
郑州市户口身份证等户政窗口:各区(市)县基层派出所户籍室地址和联系电话
郑州市中原曲户政窗口:中原曲各基层派出所户籍室地址和联系电话

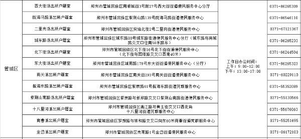
郑州市管城区户政窗口:管城区各基层派出所户籍室地址和联系电话

郑州市二七区户政窗口:二七区各基层派出所户籍室地址和联系电话

郑州市金水区户政窗口:各基层派出所户籍室地址和联系电话

郑州市郑东新区户政窗口:各基层派出所户籍室地址和联系电话

郑州市上街区户政窗口:各基层派出所户籍室地址和联系电话

郑州市惠济区户政窗口:各基层派出所户籍室地址和联系电话

郑州市高新区户政窗口:各基层派出所户籍室地址和联系电话

郑州市经开区户政窗口:各基层派出所户籍室地址和联系电话

郑州市航空港区户政窗口:各基层派出所户籍室地址和联系电话

郑州荥阳市户政窗口:各基层派出所户籍室地址和联系电话

郑州登封市户政窗口:各基层派出所户籍室地址和联系电话

郑州巩义市户政窗口:各基层派出所户籍室地址和联系电话

郑州新密市户政窗口:新密市各基层派出所户籍室地址和联系电话

郑州市中牟县户政窗口:中牟县各基层派出所户籍室地址和联系电话

近年来河南户政部门先后上线新生儿出生、退役人员服务、结婚落户和个人身后4项“高效办成一件事”服务举措。为持续提升服务群众能力和水平,郑州户政机关深入落实便民服务举措,优化提升审批服务效率,极大提升了群众办事的便捷度和体验感。
郑州治安户政“高效办成一件事”业务流程
一,新生儿出生
“新生儿出生”由卫健、公安、医保、人社等部门相互配合联动,集成“出生医学证明办理(首签)”、“预防接种证办理”、“户口登记”、“城乡居民参保登记-父母一方参加居民医保的新生儿参保”、“社会保障卡申领”、“生育津贴支付”和“科学育儿指导服务”等事项,可实现一次申请,多事项联办。
办理条件:
新生儿在河南省内助产机构出生并取得《出生医学证明》,属婚内生育(河南省内办理结婚登记),父母民族相同,父母至少一方为河南户籍且为家庭户,随父母中河南籍、家庭户一方申报出生登记,新生儿年龄不超过1岁且未办理出生登记。
办理方式:
新生儿父亲或母亲为河南省内户籍居民的,通过“河南省政务服务网”或“豫事办”APP进入“新生儿出生”模块,线上申请《出生医学证明》,登记新生儿相关信息,数据自动传送至户政部门办理出生登记信息,入户办理完成后,办理结果及入户信息自动流转至下一联办部门。申请人可通过“豫事办”APP或“河南省政务服务网”平台“我的”—“我的办件”功能,查询办理进度和电子化办理结果。
办理流程:
新生儿出生入户登记业务线上办理完成后,申请人可携带落户方居民户口簿、身份证、结婚证和《出生医学证明》(正副联不能私自裁切,是由户口登记机关裁切)到入户地公安派出所户籍窗口打印《居民户口簿》。
二,退役人员服务
退役人员服务一件事由退役事务部门、医保、人社等部门相互配合联动,集成“退役报到”、“自主就业一次性经济补助金的给付”、“户口登记(退役人员恢复户口)”、“居民身份证申领”、“医保关系转入”、“社会保障卡申领”、“预备役登记”等事项,可实现一次申请,多事项联办。
办理条件:
当年度依法退出现役,需要办理恢复户口业务的河南省内落户安置的自主就业退役士兵、复员军官、逐月领取退役金退役人员可申办落户手续。
办理方式:
退役人员通过“河南省政务服务网”或“豫事办”APP“一件事专区”退役人员服务一件事事项,线上填报个人基本信息,上传相关材料,退役事务部门审核通过后,通过“省统一受理平台”推送至户政部门,户政部门审核办理恢复户口业务。申请人可通过“豫事办”APP或“河南省政务服务网”平台“我的”—“我的办件”功能,查询办理进度和电子化办理结果。
办理流程:
恢复户口业务线上办结后,申请人持申请时上传的材料原件,到入户地派出所户籍窗口打印《居民户口簿》;如需办理居民身份证,可当场采集信息、办理居民身份证。
三,结婚落户
结婚落户一件事由民政等部门相互配合联动,集成“内地居民办理结婚登记”、“婚姻状况变更”、“夫妻投靠迁移户口”等事项,群众可选择其中一个或多个事项联办进行办理。户口登记非主项信息变更(婚姻状况)
办理条件:
申请人婚姻状况变更后,可申办户口登记非主项信息变更(婚姻状况)业务。
办理方式:
申请人可通过“河南省政务服务网”或“豫事办”APP“一件事专区”结婚落户事项,线上申请结婚登记、户口簿婚姻状况变更,户政部门接到信息后,完成户口登记非主项信息变更(婚姻)审批。申请人可通过“豫事办”APP或“河南省政务服务网”平台“我的”—“我的办件”功能,查询办理进度和电子化办理结果。
办理流程:
非主项信息变更(婚姻状况)业务线上办理完结后,申请人携带本人居民户口簿、身份证、结婚证到户籍地派出所户籍窗口打印《居民户口簿》。
四,户口迁移(夫妻投靠)
办理条件:
申请户口迁移(夫妻投靠)双方均为河南省户籍,拟迁入户仅限家庭户。
办理方式:
申请人可通过“河南省政务服务网”或“豫事办”APP“一件事专区”结婚落户事项,线上申请结婚登记、户口迁移(夫妻投靠),户政部门接到信息后,完成户口迁移业务的审核、审批和办理。申请人可通过“豫事办”APP或“河南省政务服务网”平台“我的”—“我的办件”功能,查询办理进度和电子化办理结果。
办理流程:
户口迁移(夫妻投靠)业务线上办理完结后,申请人携带落户方居民户口簿、身份证、结婚证到迁入户地派出所户籍窗口打印《居民户口簿》。
五,个人身后个人身后一件事
由卫健、医保、人社、司法、公积金、市场监管、金融监管等部门相互配合联动,集成“遗嘱公证信息核查”、“社会保险待遇暂停”、“个人账户一次性待遇申领(基本养老金)和遗属待遇申领”、“住房公积金提取(死亡)”、“参保人员职工医疗保险个人账户余额一次性支取(因死亡支取)”、“已故人员股权登记信息查询(继承人查询)”、“驾驶证注销”、“户口注销”等事项,群众可选择其中一个或多个事项进行办理。
办理条件:
逝者具有河南省内户籍。
办理方式:
申请人可通过“河南省政务服务网”或“豫事办”APP“一件事专区”个人身后事项,线上申请个人身后各业务事项,信息推送至公安机关后,户政机关根据申请人提交的申请材料审核办理注销户口业务。申请人可通过“豫事办”APP或“河南省政务服务网”平台“我的”—“我的办件”功能,查询办理进度和电子化办理结果。
办理流程:
户口注销业务线上办理完结后,申请人须携带逝者身份证和户口簿到省内任一派出所户籍窗口加盖户口注销章并缴销逝者身份证,逝者为单身独户的,还应当缴销逝者居民户口簿。
特别提醒:
户口注销为个人身后“一件事”最后一项办理流程,建议各种社保关系、医保关系、公积金提取等处理完后再进行办理户口注销业务。
为深入推进“放管服”改革,户政窗口以“高效率、高质量、服务优”三项举措,标准化、规范化、便利化推进户政改革服务措施落地见效,确保户政政务服务效能进一步提升,切实优化营商环境。
说明:关于郑州市户口身份证等户政窗口和郑州各区(市)县基层派出所户籍室地址和联系电话信息作出免责声明,此信息图文仅供参考,小编不承担任何法律责任。此信息来源于有关机构的公开内容,在此经过整理并转载,唯一的目的是通过互联网传播便民惠民信息。由于时间等原因,难免使信息发生变更,此信息如有侵权,或者差错,请联系删除,直接联系便民信息平台秋果黄页网客服电话(187-8199-3958微信同号),一定会及时删除和修正。