馆陶县2025年义务教育学校招生入学即将开始,现将有关事宜公布如下:
报名时间
(一)公办小学。
报名时间:7月9日8:30至13日17:30。
(二)公办初中。
报名时间:7月23日8:30至27日17:30。
(三)民办学校义务教育阶段2025年不再招收新生。
招生范围
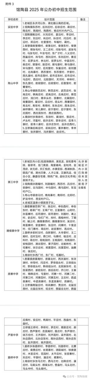
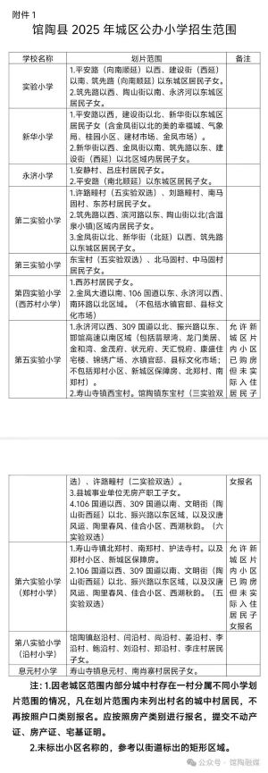
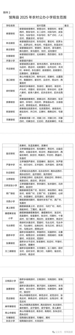
公办小学、初中实行划片招生、免试就近入学,划片范围见附件1-3。
报名方式
馆陶县义务教育阶段学校招生服务平台提供三种报名方式,一是微信搜索并关注“邯郸招生”公众号,点击【招生入学报名】菜单进入系统公众号端。二是电脑浏览器打开访问“邯郸市义务教育阶段学校招生服务平台”。三是通过河北政务服务网或冀时办APP中的“高效办成一件事”-“教育入学一件事”模块,选择邯郸市入口进入邯郸市招生系统进行报名。报名期间,为方便不会操作的家长,馆陶县各公办小学、初中将设立报名点。我们的工作人员会热情、耐心地给予您帮助。同时,县教育体育局、各学校设立招生咨询电话,欢迎您拨打咨询。招生咨询电话(请尽量在工作时间拨打)见附件4。
报名流程
(一)手机端
(二)电脑端05提交材料
(一)城区小学、初中报名需提供的材料
监护人有片区内商品房①房产证或不动产证或购房合同;②原始购房票据。
2.片区村庄居民①本村户口本;②宅基证;③在地址栏填写详细的街道名、胡同名、门牌号。
3.单位自建职工房住户①集体证;②原始购房票据。
4.公租房、廉租房住户①与住建局签订的租房协议。
5.祖父母或外祖父母房产且学生监护人名下无房产并与父母共同居住,监护人户口至少一方随祖父母或外祖父母。①房产证或不动产证或购房合同;②原始购房票据;③父母双方监护人无房产证明。
6.县内户口经商人员①父母双方无房产证明;②营业执照(截至2025年1月1日之前);③截止2025年6月30日之前至少连续半年的经营流水凭证;④店铺照片。
7.县外进城务工、经商人员随迁子女入学,需提供居住证。
无法办理居住证的需提供以下材料:务工类需提供:①家长务工证明;②社保缴费凭证(连续缴纳6个月以上);③租房协议;④社区出具的长期居住证明(2025年6月30日之前连续半年的相关凭证)。
经商类需提供:①营业执照;②经营流水凭证;③租房协议;④社区出具的长期居住证明(2025年6月30日之前连续半年的相关凭证)。
(二)农村小学、初中需提供的材料
片区村庄居民,需提供本村户口本。
2.县外务工及经商人员、县内户口经商人员参照城区学校执行。特别说明:户籍迁入时间、取得不动产证等房产确权时间、随迁子女取得居住证时间在2025年6月30日之前。营业执照登记时间在2025年1月1日之前。
特别提醒:为确保招生公平、公正,维护正常的招生秩序,当您提供的材料显示您在该片区入学条件不充分、不真实、不具备时,各中小学校、县教育体育局和县招生工作领导小组在调查审核后会进行如下处理,请您积极配合:
1.要求您补充或修改必要材料。2.要求您提供相关材料的原件。3.驳回您的入学申请。4.要求您到符合报名条件的划片学校报名。5.协调您到学位充足的其他学校报名。6.对涉嫌材料造假的县内公职人员,移交县纪委监委给予相应的纪律处分。




说明:关于馆陶县2025年义务教育学校招生入学有关事宜的信息仅供参考。
来源:馆陶县教育体育局