武安市2025年幼儿园、小学、初中招生入学工作实施方案
为切实做好武安市2025年幼儿园、小学、初中招生入学工作,根据《邯郸市义务教育阶段学校招生工作相关政策的通知》和《武安市2025年义务教育阶段学校、幼儿园招生工作相关政策》要求,结合武安市实际,现制定武安市幼儿园、小学、初中招生工作实施方案。
一、指导思想
认真贯彻落实邯郸市教育局2025年幼儿园、小学、初中招生工作有关政策要求,继续实施“一网通办”,阳光招生,依法保障每一位适龄儿童、少年公平接受义务教育,建立健全公平入学长效机制,努力办好人民满意的教育。
二、招生对象
幼儿园招收2022年8月31日(含8月31日)前出生的年满3周岁的适龄幼儿。小学招收招生区域内年满6周岁(2019年8月31日及之前出生)的适龄儿童。初中招收完成小学学业的适龄儿童少年,即区域内小学六年级毕业生和符合随迁子女条件的小学六年级毕业生。
三、招生类别
(一)乡镇、村公办幼儿园、小学、初中招生
幼儿园:实施属地就近入园。
2.小学:实施属地就近入学,父母或法定监护人带户口本到属地对口学校登记入学,由学校统一在招生平台上上传资料。
3.初中:实施乡镇区域划片招生办法,报名方式有两种,一是家长或法定监护人在招生平台上传户口本直接报名;二是家长或法定监护人带户口本到学校登记,学校帮助登录招生平台报名。
4.非属地、区域户口随迁子女需上传经商务工相关资料。
(二)主城区公办幼儿园、小学、初中招生
城区幼儿园
父母在城区有合法房产并已实际居住的适龄幼儿及随迁子女。
2.城区小学
城区街道、村老户子女,户籍随父母、祖父母或外祖父母(其中,父或母户口至少一方随祖父母或外祖父母的)在城区有自有产权房产且实际居住的适龄儿童和符合条件的随迁子女。
3.城区初中
户籍随父母、祖父母或外祖父母(其中,父或母户口至少一方随祖父母或外祖父母的)在城区有自有产权房且实际居住的小学毕业生。
(三)民办学校
民办幼儿园根据学位自主招生;民办小学招生对象为具有武安市户籍的适龄儿童和符合条件的随迁人员适龄子女,年龄要求年满6周岁以上。民办初中招生对象为两类。一类是具有我市学籍的小学六年级毕业生。另一类是具有我市户籍(或符合随迁子女条件)非邯郸市学籍小学毕业生。
四、招生原则、范围、报名材料、方式及录取办法
(一)幼儿园
坚持“公益性、普惠性”原则。以政府主导、社会参与、公办民办并举、公办为主,大幅提升学前三年入园率。
2.坚持“相对就近、免试入园”原则。各幼儿园招生必须持有办园许可证和收费许可证。严格控制班容量。适龄幼儿入园除进行健康检查外,不得以任何形式进行入园、编班考试或考查测试。
3.坚持公正、公开原则。城区各幼儿园要科学合理确定招生范围,规范招生工作。制定并及时发布招生公告或简章,包括招生时间、招生年龄、招生计划、招生办法、招生服务区域和招生咨询电话等,严禁幼儿园进行虚假和违规宣传。
4.严格收费标准。各级各类幼儿园要严格按照幼儿园收费政策规定和备案标准进行收费。不得在保教费以外以特色教育等名义另行收取任何费用;不得收取书本费;不得擅自增加收费项目、提高收费标准。
5.民办幼儿园招生。普惠性民办幼儿园参照公办幼儿园招生方式,科学合理确定招生范围。非普惠性民办幼儿园面向社会,按照政策规定实行自主招生。
(二)城区公办小学
招生原则。严格执行“划片招生、免试就近入学”规定,以学校招生范围内户籍、自有住房和符合随迁条件为主要依据,划片就近招生,招收招生范围内的适龄儿童。特校、体校招收武安市范围内符合条件的适龄儿童。
2.招生范围。在城区小学招生范围内符合条件的适龄儿童(详见附件1)。
3.提供材料
(1)城区老户适龄儿童:以城区街道、村老户户口为主要依据,且在城区实际居住的适龄儿童。
(2)城区自有大产权房产(含自有产权公寓类住宅)适龄儿童: ①学生和家长户口本,适龄学生户籍随父母、祖父母或外祖父母,(其中,父或母户口至少一方需随祖父母或外祖父母)。 ②房产证(不动产证)或网签购房合同+契税票+购房缴费票据等有效证件(拥有100%住宅产权)+入住相关证明材料。
(3)暂时未确权、非自有大产权房产适龄儿童: ①学生和家长户口本,适龄学生户籍随父母、祖父母或外祖父母(其中,父或母户口至少一方需随祖父母或外祖父母)。 ②无个人产权证、集体产权类房产(主要指未过户确权的二手房、村集体土地建设的新民居,单位自建职工小区、棚改小区等):需提供集体土地使用证,原始购房票据+银行流水+相关入住证明(水电暖气等)。提供小区建设单位出具的购买房产确权证明(加盖建设单位公章)。 ③廉租房、公租房户:需提供与住建局签订的廉租房、公租房协议、交费发票和入住相关证明(水电暖气等)。 ④自建房或自建买卖房:需提供宅地基相关手续+银行交易流水+相关入住证明(水电暖气等)。
非自有大产权房和自建房购买时间上溯半年,即购房时间为2024年12月31日前。
(4)经商户和进城务工人员随迁适龄儿童: ①学生和父母户口本。 ②经商户需提供营业执照(含纳税或免于纳税相关证明),注册时间为2025年6月30日起上溯6个月;近3个月进出货流水凭证及水、电费缴费凭证;公司或门市详细地址(作为纳入学校招生范围的主要依据)。 ③进城务工人员需提供辖区内户政部门核发的居住证或经人社部门备案的劳务合同、社会保险手续(劳务合同签订时间为2025年6月30日起上溯6个月),近6个月工资银行流水,租房合同、房东房产手续,村、街(社区)委会出具的居住证明(截止2025年6月30日之前至少连续半年的相关凭证),务工单位作为纳入学校招生范围的主要依据。
4.报名方式。
一是学生家长上传有关证明材料直接网上报名。二是对于老年人、留守儿童、不会上网、不会使用智能手机等网上报名有困难的人员,可携带有关证明材料到对口小学报名服务点,由学校负责指导,帮助上网报名。
5.信息核查。
学生相关资料上传平台后,责任主体学校按要求时间节点进行初审。市招生工作专班将组织教体、住建、行政审批、人社、资规、卫健、武安镇、午汲镇、西土山镇、电力公司、银行等部门根据职责,组成联合审核组,进行复审,必要时入户入店核查。对证件存疑,无法确认的,提交市招生工作专班进行再复审。核查无误后,确定各校招生名单,并进行公示。
(三)城区公办初中
招生原则。严格执行“划片招生、免试就近入学”规定,杜绝初中学校擅自招收掐尖生、借读生。以自有房产为主要依据进行招生。
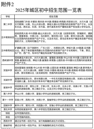
2.招生范围。城区二中、五中新苑校区、五中育英校区(2025年设五中育英校区和西岭湖中学共同招生区域、五中育英校区和五中新苑校区共同招生区域)、实验中学、西岭湖中学、洺湖中学招收城区划定范围内有自家房产且实际居住的小学毕业生,符合条件的学生可选择一所学校进行网上报名(详见附件2和《武安市城区初中划片招生范围示意图》);紫旭中学、第八中学、第十一中学、团城中学、清化中学招收具有城区小学六年级学籍但没有自家产权住房的个体经商和进城务工随迁子女(此类学生根据初中招生范围可选择对口初中就读,也可回原籍初中就读)(详见附件2);特校、体校招收武安市范围内符合条件的适龄儿童。 2025年第五中学在新苑学校、育英学校设立两个校区,实施五中、育英校区、新苑校区三校区“三位一体”管理,由市教体局统筹安排,均衡师资,实质性整合资源,优质管理;第二中学招收太行明珠小区有自家产权住房的小学毕业生,如学位不足,调剂到西岭湖中学。
3.提供材料:
(1)自有大产权房产(含自有产权公寓类住宅)小学毕业生: ①学生和家长户口本,适龄学生户籍随父母、祖父母或外祖父母(其中,父或母户口至少一方需随祖父母或外祖父母)。 ②房产证(不动产证)或网签购房合同+契税票+购房缴费票据等有效证件(拥有100%住宅产权)+入住相关证明材料。
(2)暂时未确权、非自有大产权房产小学毕业生: ①学生和家长户口本,适龄学生户籍随父母、祖父母或外祖父母(其中,父或母户口至少一方需随祖父母或外祖父母)。 ②无个人产权证、集体产权类房产(主要指未过户确权的二手房、村集体土地建设的新民居,单位自建职工小区、棚改小区):需提供集体土地使用证,原始购房票据+银行流水+相关入住证明(水电暖气等)。提供小区建设单位出具的购买房产确权证明(加盖建设单位公章)。 ③廉租房、公租房户:需提供与住建局签订的廉租房、公租房协议、交费发票和入住相关证明(水电暖气等)。 ④自建房或自建买卖房:需提供宅地基相关手续+银行交易流水+相关入住证明(水电暖气等)。
非自有大产权房和自建房购买时间上溯半年,即购房时间为2024年12月31日(含)前。
4.报名方式
一是学生家长上传有关证明材料直接网上报名。二是对于老年人、留守儿童、不会上网、不会使用智能手机等网上报名有困难的人员,可携带有关证明材料到毕业小学报名服务点,由学校负责指导,帮助上网报名。
在城区小学就读且有城区小学学籍的城区进城经商和务工随迁小学毕业生,可选择紫旭中学、第八中学、第十一中学、团城中学、清化中学等住宿制学校其中一所网上报名,或回原籍初中报名。
5.信息核查
学生相关资料上传平台后,责任主体初中学校按要求时间节点进行初审。招生工作专班将组织教体、住建、行政审批、人社、资规、卫健、武安镇、午汲镇、西土山镇、电力公司、银行等部门根据职责,组成联合审核组,进行复审,必要时入户入店核查。对证件存疑,无法确认的,再次复核。核查无误后,确定各校招生名单。
(四)材料说明
(1)户口本用于证明父母与子女关系、入学儿童年龄,对于户口关系不明确的需要提供子女出生证明、结婚证等佐证材料。 (2)房产证(不动产证)或购房合同、购房发票等用于证明居住地房产的真实性。 (3)入住证明:主要指水、电、气、暖和物业等缴费单(水电手机缴费截图也可,但要显示缴费姓名和户号、地址)。 (4)营业执照、完税证明、社会保险、务工合同、居住证等用于证明进城经商或务工的真实性。 (5)户籍迁入、取得不动产证等房产确权和随迁子女取得居住证等截止时间为2025年6月30日;近3个月是指2025年4月、5月、6月;上溯6个月指2024年12月31日(含)前。
(五)民办学校
招生计划
邯郸市规范民办义务教育发展政策要求,武安市教育体育局严格履行制定招生计划的主体责任和监管责任,科学核定2025年民办义务教育学校招生计划,严禁民办义务教育学校超规模、超计划招生。民办义务教育学校不得跨县域招生。
2.招生范围
民办小学招生对象为具有武安市户籍的适龄儿童、符合条件的随迁人员适龄子女。民办初中招生对象为两类:一类是具有武安市学籍的小学六年级毕业生,另一类是具有武安市户籍(符合随迁条件)非邯郸市学籍小学毕业生。不得跨县域招生。
3.招生对象
民办小学招生对象为具有武安市户籍的适龄儿童、符合条件的随迁人员适龄子女,年龄要求年满6周岁以上(2019年8月31日及之前出生)。民办初中招生对象为两类:一类是具有武安市学籍的小学毕业生,另一类是具有武安市户籍(或符合随迁子女条件)非邯郸市学籍小学毕业生。
4.报名要求
(1)民办学校招生时间与公办学校同步,由市教育体育局统一组织,采取随机派位招生。
(2)义务教育阶段民办初中、小学招生全部通过招生平台报名。
(3)每名学生只能选择1所民办学校填报志愿。双(多)胞胎子女一名学生录取,“双(多)胞胎”其他子女同时录取。
(4)非邯郸市学籍小学毕业生报名工作,由市教体局负责。家长或其监护人在规定时间内,持户口本、房产证、学生学籍表或随迁相关材料、学生学籍表等原件及复印件到市教育体育局登记后报名。
5.录取办法
派位要求。对报名人数少于或等于招生计划数的,予以全部录取。对报名人数超过招生计划数的,采取电脑随机派位方式按计划招生。电脑随机派位使用邯郸市统一招生平台。随机派位过程邀请公证机构、两代表一委员、中小学教师代表、家长代表、媒体代表、纪检监察机关人员等参与监督,派位结果即时向社会公开。
2.录取要求。任何民办学校不得拒绝接收经电脑派位确定录取资格且在规定时间内报到的学生。被民办学校录取逾期未报到和参加电脑随机派位未被民办学校录取的学生,视为放弃民办学校录取资格,及时到所报公办学校报到。被民办学校录取报到后,视为放弃公办学校录取资格,依据民办学校报到名单取消所报公办学校录取资格。又要求回公办学校就读的,服从调剂。 (六)招生流程
城区公办中小学。义务教育招生平台提供三种报名方式,一是通过手机微信公众号“邯郸招生”,点击【招生入学报名】菜单进入系统公众号端;二是通过电脑端网页访问“邯郸市义务教育阶段学校招生服务平台”报名;三是通过河北政务服务网或冀时办APP中的“高效办成一件事”-“教育入学一件事”模块,选择邯郸市入口进入邯郸市招生系统进行报名。三种报名方式数据互通,不需重复报名。按照要求上传户籍信息、房产信息或随迁子女信息等招生相关资料。
第一步(家长)关注平台。家长微信搜索“邯郸招生”或通过电脑端微信扫码登录,或通过河北政务服务网或冀时办APP中的“高效办成一件事”-“教育入学一件事”模块登录。“邯郸招生”公众号开学前不得取消关注。
第二步(家长)网上报名。家长在规定的时间内网上报名,根据学校反馈结果及时补充完善报名资料;未在网上报名的学生不予录取。
第三步(审核组、学校、家长)证件审验。审核组对报名存疑证件发送现场验证通知;接到现场验证通知的家长凭报名号,携带报名材料到指定地点进行现场验证。市招生工作专班组织教体、住建、行政审批、人社、资规、卫健、武安镇、午汲镇、西土山镇、电力公司、银行等部门联合审验,必要时进行入户入店核查;不符合条件的,通过系统推送信息告知家长。
第四步(学校、审核组)网上确认。报名学校根据资格审查结果完成网上操作。
第五步(审核组)录取名单公示。各小学将一年级招生录取名单和六年级升学名单在校门口分类别张榜公布,同时公布举报电话,接受群众监督。
第六步(家长)录取通知。学校录取结束后,在规定时间内下发《入学录取通知书》,学生或法定监护人根据系统推送。
五、工作要求
(一)加强组织领导,严明工作职责
市政府成立主要领导任双组长,纪检全程监督,教育、行政审批、资规、住建、市场监管、人社、武安镇、午汲镇、西土山镇、电力公司、银行等部门为成员的招生工作专班。各乡镇、部门也要成立相应的工作专班。建立联合招生工作机制,严肃招生纪律,招生流程全程监管,实现规范招生、阳光招生。市招生工作专班负责全市招生工作的具体实施,在育英小学设立中小学招生办公室。各学校是招生责任主体,“一把手”是第一责任人,要成立相应机构,细化招生方案,严密组织。要设立报名咨询点,明确专人负责,做好报名咨询、指导、帮助工作。要明确专人负责做好政策解释、宣讲,指导家长做好招生平台报名。对留守儿童、不方便上网、特殊家庭等学生,要安排专人帮助家长做好报名工作,做到一个清单告知、一套表格填写、一个场所提交,确保“线下只进一门”,不漏一人。
(二)强化政策宣传,细化招生方案
各学校要按照市招生专班统一要求通过微信、公众号、发放明白纸、致家长一封信、张贴招生方案等多种形式和途径,全面做好招生政策宣传。要制定应急预案,强化服务意识,配备足够人手,敞开大门,提供休息场所,防止人员拥堵、天热中暑、舆论舆情等,科学应对突发事件的发生。
(三)严格资料审核,规范招生程序
资料审核实行一把手负责制,各部门要明确专人负责,责任到人,一是要为群众提供热情及时的服务,二是要严格审核,“谁审核、谁负责,谁签字、谁负责,”严把每个证件每个环节的审验关。对2024年7月1日以来新购买的各类二手房严格审核,分类确定提交材料,全部入户家访。自有大产权房的,提供产权证;非自有大产权合法产权房的,提供集体土地使用证,原始购房票据+银行流水+相关入住证明(水电暖气等)。提供小区建设单位出具的购买房产确权证明(加盖建设单位公章)。城区自建房或自建买卖房的:需提供宅地基相关手续+购房证明+半年以上的相关入住证明(水电暖气等)。各学校要强化直接责任,严格审核,全部家访。对于证件有疑、难以判断的,要多方论证,提请市招生工作专班联审联验,并对初审结果进行复审。入学后半年内,将持续入户核查,畅通举报渠道(举报电话:5639561、5665994、5651890),发现弄虚作假的,取消城区入学资格,坚决杜绝择校。
(四)规范学籍管理,严禁生籍分离
学生网上录取结果作为唯一依据进行学籍注册。民办学校按摇号结果,由教体局注册学籍。各学校要规范学籍管理,严禁生籍分离。
(五)部门协同联动,落实责任分工
教体局负责组织学校对学生资料初审;公安局负责审核户籍及关系;自然资源与规划局负责审核宅基地相关证件;住建局负责审核房产信息、水、暖、气缴费凭证;行政审批局负责审核营业执照;人社局负责审核劳务合同、社保相关信息;卫健局负责审核出生证明;武安镇、午汲镇、西土山镇负责协调相关村(社区)对居住证明审核;供电公司负责审核电费凭证;银行负责审核购房银行流水。
(六)严禁违规招生,严肃执纪问责
市招生工作专班将畅通违规举报和申诉受理渠道,及时纠正和严肃查处各种违规违纪招生行为。对择校问题“零容忍”,实行责任倒查机制,“哪个环节哪个证件出了问题,追究哪个环节哪个证件的事”,发现一起,查处一起,绝不姑息,严肃处理。招生工作专班成员单位履职不力、玩忽职守、弄虚作假的给予处分;对涉及公办学校校长,先免职后处理,教育行政部门干部调离本系统;情节严重的,移交司法机关处理。对民办学校给予年检不合格、减少招生计划、停止招生直至吊销办学许可证等处罚;对校外培训机构,给予列入黑名单、失信记录、吊销办学许可证等处罚;对个人、中介等依法依规严厉打击,确保全市招生工作阳光平稳。
附件: 1.2025年武安市城区小学招生范围一览表

2.2025年武安市城区初中招生范围一览表

3.2025年武安市城区初中、小学招生提供材料清单

4.2025年武安市中小学招生网上报名流程图

5.2025年武安市城区中小学招生咨询电话表

武安市教育工作领导小组2025年7月1日
说明:关于武安市2025年幼儿园、小学、初中招生入学工作实施方案的信息仅供参考。