为进一步提升邓州市医保服务水平,畅通医保服务渠道,邓州市医保中心即日起开通60112393服务热线。参保群众可以根据需求,选按不同数字,直接转接至相关科室,方便处理解决。
参保登记、参保信息查询、参保信息修改、职工医保转入、职工医保转出业务咨询请按1;转诊转院、外诊报销、南阳市外门特药业务咨询请按2;居民慢病、医疗救助、南阳市内门特药业务咨询请按3;职工慢病及生育保险业务咨询请按4;医保系统故障请按5;投诉举报欺诈骗保线索请拨打66061377。
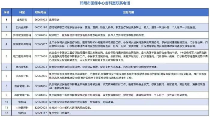
邓州市医保中心各科室联系电话如下:

说明:关于邓州市医保中心服务热线电话的信息仅供参考。