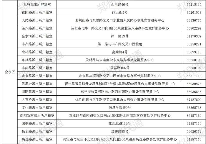
郑州市金水区各派出所户籍室地址和户口身份证等咨询电话

杜岭派出所户籍室地址:西里路46号,户口身份证等咨询电话:0371-66215110
花园路派出所户籍室地址:政五街5号,户口身份证等咨询电话:0371-86261039
人民路派出所户籍室地址:紫荆山路与东里路交叉口东北角人民路办事处服务中心,户口身份证等咨询电话:0371-63336775
经八路派出所户籍室地址:经七路与纬一路交叉口向西100米路北经八路办事处服务中心,户口身份证等咨询电话:0371-55802297
金水河派出所户籍室地址:纬一路13号,户口身份证等咨询电话:0371-61170387
丰产路派出所户籍室地址:经一路与丰产路交叉口西北角,户口身份证等咨询电话:0371-86250271
北林路派出所户籍室地址:雍苑路4号,户口身份证等咨询电话:0371-65699110
东风路派出所户籍室天明路与宋寨南街东风路办事处服务中心,户口身份证等咨询电话:0371-86250193
丰庆路派出所户籍室地址:国基路106号,户口身份证等咨询电话:0371-86250192
金水区未来路派出所户籍室地址:未来路与顺河路交叉口西南未来路办事处服务中心,户口身份证等咨询电话:0371-85517110
凤凰台派出所户籍室地址:青年路玉凤路升龙凤凰城 D 区5号楼1单元5层02凤凰台办事处服务中心,户口身份证等咨询电话:0371-86030876
南阳路派出所户籍室地址:东三街与黄河路向北路西南阳路办事处服务中心,户口身份证等咨询电话:0371-63936648
人石桥派出所户籍室地址:优胜南路与卫生路交叉口东北角大石桥办事处服务中心,户口身份证等咨询电话:0371-67127602
文化路派出所户籍室地址:信息学院路9号,户口身份证等咨询电话:0371-63365738
南阳新村派出所户籍室地址:农业路与南阳路交叉口向西150米路北南阳新村办事处服务中心,户口身份证等咨询电话:0371-86157160
国基路派出所户籍室地址:花园北路139号,户口身份证等咨询电话:0371-67357110
杨金路派出所户籍室地址:慧秀路88号,户口身份证等咨询电话:0371-56626112
兴达路派出所户籍室地址:鸿宝路与东三环交叉口向东500米向北200米路西兴达路办事处服务中心,户口身份证等咨询电话:0371-61287110
说明:关于郑州市金水区各派出所户籍室地址和户口身份证等咨询电话信息作出免责声明,此信息图文仅供参考,小编不承担任何法律责任。此信息来源于有关机构的公开内容,在此经过整理并转载,唯一的目的是通过互联网传播便民惠民信息。由于时间等原因,难免使信息发生变更,此信息如有侵权,或者差错,请联系删除,直接联系便民信息平台秋果黄页网客服电话(187-8199-3958微信同号),一定会及时删除和修正。