随着2005年换发的首批有效期为二十年的第二代居民身份证陆续期满,2025年金华市将迎来居民身份证换证高峰。
身份证换领需要准备什么材料?在哪里换领?身份证拍摄有哪些注意事项?金华市户政机关贴心为您准备好了换证指南。
换证需要哪些材料
换领居民身份证需携带原身份证,换证工本费20元(如果遗失要按照补证支付工本费40元)。16周岁以下的未成年人,必须在监护人陪同下办理身份证。二人同户的,携带户口簿和监护人身份证;二人不同户的,需额外携带监护证明(出生证等)。
在哪里换领
目前居民身份证业务已实现“全国通办”,金华市范围内可在各县市区户籍窗口办理。为避免遇上换证高峰,排队拥堵,群众可提前申请换领,预约办、错峰办、就近办。
金华市户政窗口(金华各区、市、县办证大厅和派出所户政窗口地址及电话)信息大全
金华市婺城区分局办证中心和各派出所户籍窗口地址及联系电话:

金华市金东区政务服务中心和各派出所户籍窗口地址及联系电话:

金华市金华开发区政务服务中心和各派出所户籍窗口地址及联系电话:

金华兰溪市户政大队和各派出所户籍窗口地址及联系电话:

金华东阳市政务服务中心户政窗口和各派出所户籍窗口地址及联系电话:

金华义乌市政务服务中心户政窗口和各派出所户籍窗口地址及联系电话:

金华永康市行政审批中心户政窗口和各派出所户籍窗口地址及联系电话:

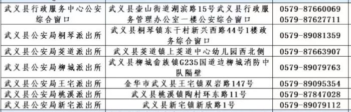
金华市武义县行政服务中心户政窗口和各派出所户籍窗口地址及联系电话:

金华市浦江县行政服务中心办证中心和各派出所户籍窗口地址及联系电话:

金华市磐安县行政办证中心和各派出所户籍窗口地址及联系电话:

身份证制证周期
省内10个工作日,省外15个工作日,换证期间急需使用身份证的,可申请办理临时身份证(当天可取,收费10元,有效期3个月)。
身份证领取方式
可选择邮政快递邮寄到您提供的地址(免费)或受理窗口领取。
全程网办
为了方便市民换证,不用到现场,在线就能完成居民身份证换补领申请,符合条件的浙江省户籍居民可以在“浙里办”App上申请全程网办。
哪些人员可以网办?户口登记在我省的居民,同时符合以下条件的,可以申请居民身份证丢失、损坏补领(领证未满五年)“全程网办”:1.因证件遗失、损坏等原因需要补领的。2.证件的相片、指纹信息采集时间未满5年,且信息有效的。3.现有证件有效期为10年及以上
哪些人员不符合网办?1.不符合上述适用对象条件的。2.提交的现场照片非申请人本人,或者相貌特征发生较大变化的。3.有不良信用记录的
如何申请网办?
通过“浙里办”APP或浙江政务服务网申请
2.以“浙里办”为例在主程序界面搜索并进入“浙警在线-我要办事-居民身份证全程网办”,或者直接搜索“居民身份证换补领(领证未满五年)”事项
3.点击“进入办事”,授权确认后选择办理事项类别,后续操作按照系统提示完成
4.申请后在“我的-办事记录”查询进度并完成在线缴费。(丢失居民身份证的,可以同时申请居民身份证挂失)
其他注意事项
1.外省市户籍居民办理异地换领,证件审核签发由户口所在地户政机关进行核实,请您积极予以配合。如因特殊原因无法通过的,请您回户口所在地户政机关办理。2.整容或因故发生容貌重大改变的,需回户口所在地户政机关办理。(建议备好相关医院证明或本人承诺书)
说明:关于金华市户政窗口(金华各区、市、县办证大厅和派出所户政窗口地址及电话)信息作出特别说明:本信息立足为社会大众提供有价值的参考资料和办事指南等公共信息,部分图文来源于网络或者有关机构公开内容,属于公益性的分享与传播。虽然尽力确保内容的准确性和实效性,但由于各种因素,难免存在疏忽和差错,敬请不吝赐教,欢迎相互交流,共同学习。对信息中陈述、观点判断保持中立,版权属原作者所有,如涉侵权或者差错等问题,请联系网络信息推广平台秋果黄页网客服(187/8199/3958微信同号),一定会及时删除或者修正。谢谢!