长兴县装修补贴申报指南及咨询电话
申请条件
一、目前正在装修或在政策执行期内开工装修的旧房(2023年1月1日前竣工验收合格的住宅)。
二、申请人本人需为房屋产权人。
三、申报材料齐全并符合法定形式。
四、每位消费者且每套房最多可补贴1次。
五、已享受2024年旧房装修和厨卫等局部改造补贴的房屋不能享受2025年补贴政策,如果申请人名下仍有未享受过2024年旧房装修补贴的住房,申请人可以就该套住房申请补贴。
补贴品类目录

农房改造领域旧房装修和厨卫等局部改造补贴物品材料品类
除以上指定补贴物品材料外的水泥沙石、水电管线及人工、设计咨询等费用均不包含在此次补贴范围内。
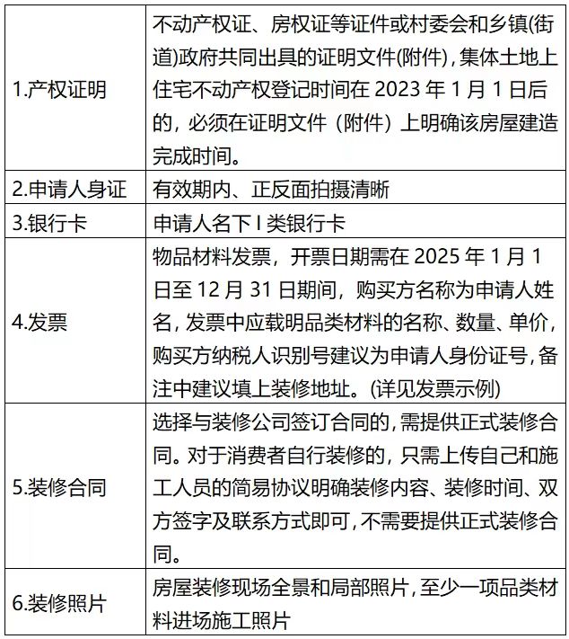
申请材料要求

申请方式
申请人需在2025年12月31日前通过“浙里旧房装修”小程序提交资料。扫描下方二维码可直接进入小程序。提交申请后可通过“浙里旧房装修”小程序查看审核进度,注意接听审核人员回访电话,存在基础信息错误、资料不齐等问题的,需在5日内补正,否则需要重新申请。
注:此次针对农村住房已申请且未满2万元的可二次申请。
长兴县住房和城乡建设局装修补贴咨询电话0572-6039843、6046171
长兴县装修补贴乡镇(街道、园区)咨询电话

说明:关于长兴县装修补贴申报指南及咨询电话的信息仅供参考。