来杭州的大学生们,这些就业创业重点政策服务信息请收好。这里,千年运河与数字浪潮交汇,梧桐成荫的街巷藏着梦想的创业园,遍布全城的孵化器点亮创业的星河。杭州有醉人的湖山胜景,也有助您美好生活的生活补贴、帮您启航的创业扶持、高效便捷的人才服务,请收下这份我们为刚毕业的您精心整理的大学生来杭就业创业政策和服务重点攻略。
一、补贴补助
应届毕业生生活补贴新版!
杭州市应届高校毕业生生活补贴指南
政策内容
对来杭工作符合条件的全球本科及以上学历大学生发放生活补贴,其中本科1万元、硕士3万元、博士10万元,分两笔发放、每次发放50%,毕业时间在2021年10月14日(含)之前的博士补贴5万元;在富阳区、临安区、桐庐县、淳安县、建德市等西部区、县(市)工作满3年后,再发放相同额度的一次性生活补贴。
线上办理
个人办理 — 杭州市民卡APP单位办理 —“亲清在线”数字平台咨询电话0571-96345
2.青荷礼包杭州市大学生青荷礼包申请指南
政策内容
为新引进符合条件的35周岁以下大学生发放量身定制电子礼券服务礼包(简称青荷礼包),单次总价值300元,包括公交地铁定向券、公园年卡、文化旅游年卡等权益,每人最多可领3次、每次间隔1年。
线上办理
杭州市民卡APP — 杭州人才码
咨询电话0571-96225
3.新引进应届大学生租房补贴杭州市新引进大学生租房补贴指南
政策内容
对在杭州市无房且未享受公共租赁住房、人才租赁房等住房优惠政策,市、区县(市)各单位新引进的符合条件的本科及以上学历大学生发放租房补贴。每户每年发放1万元,可发放三年,期满后收入低于城镇居民人均可支配收入的,可继续享受,最长不超过三年。租房补贴每年分两笔发放,半年一次,每次发放50%。
线上办理
个人办理 — 杭州市民卡APP单位办理 — “亲清在线”数字平台
咨询电话0571-96345
4.大学生创业项目资助政策内容
毕业5年内的高校毕业生或在杭高校在校大学生,在杭州范围内新创办企业,经评审通过后可获得5万—20万元资助。优秀项目可采取综合评审的办法,给予最高50万元的资助。线上办理
杭州市人力资源和社会保障局官网—人才会客厅大学生就创数智服务—创业资助类—大学生创业项目资助,可查看政策详情、咨询电话并在线申报。网址:https://hrss.hangzhou.gov.cn
5.大学生创业经营场所房租补贴
政策内容
毕业5年内的高校毕业生或在杭高校在校大学生在杭新创办企业租赁办公用房的,可申请3年内最高10万元的经营场所房租补贴。
申报办理
线下线上申报相结合,具体咨询各区、县(市)人力社保部门。杭州市人力资源和社会保障局官网—人才会客厅大学生就创数智服务—创业资助类—经营场所房租补贴,可查看政策详情。网址:https://hrss.hangzhou.gov.cn
咨询电话

6.全国大学生创业大赛在杭落地项目资助
政策内容
对于在“创青春”“互联网+”“挑战杯”“中国创翼”“中国研究生创新实践系列大赛”等全国性大学生创新创业大赛中获金、银、铜奖(或相当于前三等奖项)的项目,且符合“中国杭州大学生创业大赛”落地项目资助条件的,可免于评审,分别直接申请50万元、30万元、20万元的项目资助。线上办理
杭 州市人力资源和社会保障局官网 —人才会客厅大学生就创数智服务—创业资助类—全国大学生创业大赛在杭落地项目资助,可查看政策详情、咨询电话并在线申报。网址:https://hrss.hangzhou.gov.cn
7.中国杭州大学生创业大赛在杭落地项目资助
政策内容
面向在校及毕业5年内或35周岁以下大学生举办“中国杭州大学生创业大赛”,入围大赛400强项目并在杭落地转化的,可免于评审,直接申请5万—100万元资助。
线上办理
杭州市人力资源和社会保障局官网—人才会客厅大学生就创数智服务—创业资助类—中国杭州大学生创业大赛在杭落地项目资助,可查看政策详情、咨询电话并在线申报。
二、人事档案和人才集体户
1.查询打印流动人员人事档案存档证明毕业生档案已经从学校寄往杭州市各级人才服务机构了,不知道寄到没有?调档函给了原存档机构,不知道杭州市各级人才服务机构收到没有?只知道自己的档案在杭州,不确定是在哪一个人才服务机构?以上这些问题都可以通过网上办理“流动人员人事档案存档证明”来确认档案存放情况。

2.流动人员人事档案转出如果你需要把档案从杭州市各级人才服务机构调出,该怎么做呢?

3.流动人员人事档案接收办理档案的接收手续,也就是将自己的档案存放在杭州市各级人才服务机构,至少需要满足以下条件之一:(一)本市非公有制企业和社会组织聘用人员;(二)具有本市户口的离职或其他人员;(三)申请“先落户后就业”的人员。满足条件之一,就可以在网上办理档案的接收。

4.申请挂靠人才集体户口(出具同意落户证明)符合杭州市人才引进落户和人才集体户口挂靠相关政策,在杭无合法固定住所,即在杭州市主城区、萧山区、余杭区、临平区、钱塘区、富阳区、临安区无自有产权住房,包括配偶和未成年子女在杭无自有产权住房,且用人单位无集体户口的人员,杭州市、各区县(市)公共人才服务机构可提供过渡性质的人才集体户口挂靠服务。派出所会要求提供所挂靠人才服务机构出具的同意落户证明,如何开具同意落户证明呢?

5.依据档案记载内容出具证明转组织关系,需要出具情况证明?或者复印志愿书?需要开具自己的学习经历情况,工作经历情况?复印相关材料?只要你的档案存放在杭州市各级人才服务机构,以上这些证明都可以通过在线办理“依据档案记载内容出具证明”来申请出具!
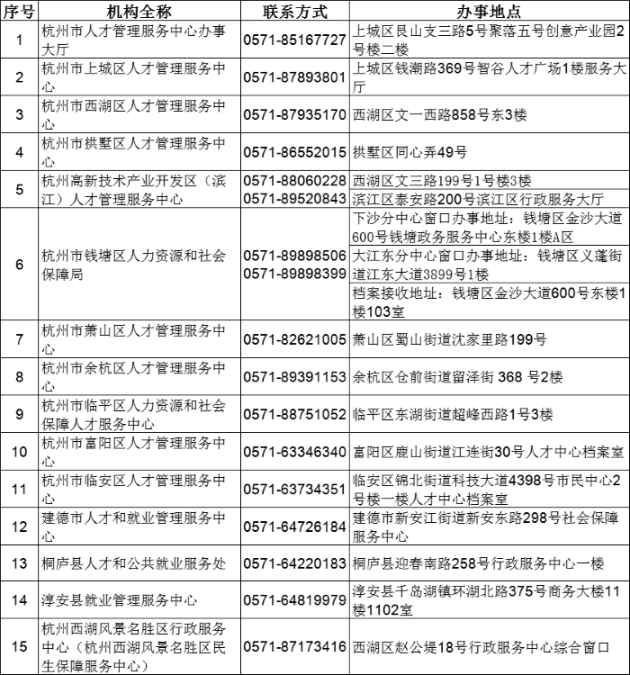
三、杭州市各级公共人才服务机构办事地点及联系方式

以上如遇政策服务等调整,以新信息为准。
了解更多:1.人才政策服务查询,请关注微信小程序“人才杭州”;2.人才政策服务咨询,欢迎拨打人才服务热线“96225”;3.大学生就业创业服务,请登录杭州市人力资源和社会保障局官网—人才会客厅大学生就创数智服务;4.获取招聘信息,请关注杭州人才中心微信公众号,关注杭州人才网。
说明:关于杭州市就业创业重点政策服务信息仅供参考。