建始县医保参保人员异地就医相关事项告知书及咨询电话
建始县医保参保人员到恩施州外异地就医,应“先备案、后结算”,现将具体事项告知如下:
一、异地就医备案
通过“湖北省医疗保障”微信公众号/小程序、鄂汇办APP、国家医保服务平台APP等线上平台办理;
2.到县市民之家综合窗口或各乡镇(村、社区)政务服务中心现场办理;
3.致电医保经办机构办理(联系电话附后)。
二、医疗费用报销
参保人员在异地定点医药机构就医购药发生的医药费用,应在定点机构直接进行医保结算。
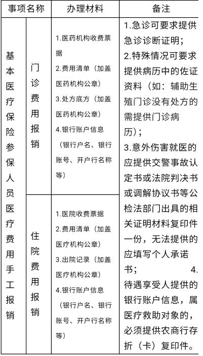
2.因特殊原因未实现“一站式”联网结算的,先由参保人员全额垫付医疗费用,再向参保地医保经办机构申请手工报销,所需材料:

三、申请异地就医备案、医疗费用报销的相关材料需真实、准确、完整、有效,对提供虚假材料骗取医保基金的,将依法追究其法律责任。
建始县各乡镇医保站电话: 业州 :0718-3226393 ;长梁:0718-3320878;茅田 :0718-3322232 ;龙坪:0718-3718808高坪 :0718-3540421 ;三里:0718-3611162;红岩 :0718-3655685 ;花坪:0718-3710189;景阳 :0718-3780116 ;官店:0718-3810058;建始县医保中心电话:0718-3222416
说明:关于建始县医保参保人员异地就医相关事项告知书及咨询电话的信息仅供参考。