梅州市城乡居民基本医疗保险缴费渠道和全市医保经办咨询电话
梅州市城乡居民基本医疗保险参保对象
☑未参加职工基本医疗保险的本市户籍的城乡居民;☑持有本市居住证且未在原籍地参加居民医保或职工医保的人员;☑本市行政区域内就读的非本市户籍全日制在校学生、学龄前儿童;☑在本市居住,持有永久居留证的未就业外国人和办理港澳台居民居住证的未就业港澳台居民。
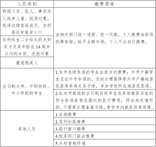
梅州市城乡居民基本医疗保险缴费渠道
方式一:微信小程序“粤医保”缴费打开“粤医保”小程序→医保电子凭证登录验证→业务办理→“城乡居民在线缴费”→“城乡居民保险清缴”→选择参保地→选择“险种”(城乡居民医疗保险)→选择“缴费类型”(“本人缴费”或“代他人缴费”)→输入“户籍信息”的姓名、证件号码等相关信息→缴费成功。
方式二:微信小程序“粤税通”缴费打开“粤税通”小程序→(选择“梅州市”)→登录验证→“城乡居民社保” →“城乡居民社保费清缴”→选择“险种”(城乡居民医疗保险)→选择“缴费类型”(“本人缴费”或“代他人缴费”)→输入“户籍信息”的姓名、证件号码等相关信息→缴费成功。
方式三:微信小程序“粤省事”缴费打开“粤省事”小程序→“办事”→医保→个人参保缴费--城乡居民社保清缴→城乡居民社保费清缴→选择险种(城乡居民医疗保险)→缴费类型(“本人缴费”或“代他人缴费”) →输入“户籍信息”→缴费成功。
方式四:微信公众号“广东税务”缴费关注微信公众号“广东税务”(首次使用需实名认证)→“微办税”→“线上办税”→进入“粤税通”小程序→(选择“梅州市”)→登录验证→“城乡居民社保” →“城乡居民社保费清缴”→选择“险种”(城乡居民医疗保险)→选择“缴费类型”(“本人缴费”或“代他人缴费”)→输入“户籍信息”的姓名、证件号码等相关信息→缴费成功。
方式五:签约扣款缴费参保人可到税务机关办税服务厅前台办理签约扣款手续,由税务部门定期批扣缴费。
方式六:银行前台缴费参保人可携带户口簿或身份证到全市邮政储蓄银行、农商银行各网点缴纳城乡居民基本医疗保险费。
方式七:税务部门前台缴费参保人可持户口簿或身份证到税务机关各办税服务厅前台通过POS刷卡缴费,或通过扫描微信、支付宝、聚合支付(微信、龙支付、支付宝、云闪付)二维码缴费。
方式八:乡村智能终端缴费农村居民可通过“粤智助”智能终端、乡村金融服务站助农取款服务移动终端,使用银联卡闪付、二维码支付、银联手机闪付等支付方式办理缴费业务。

五、温馨提示
自2025年起,除新生儿等特殊群体外,对非集中征缴期缴费参保人员按规定设置了待遇等待期,等待期内不享受居民医保待遇。请符合参保条件的广大市民相互告知,在集中缴费期内积极参保,切实维护好自身医保权益。在集中缴费期未缴纳居民医保费的,可按规定办理补缴手续,其中2025年6月30日前办理补缴的,按当年度个人缴费标准400元缴费;2025年7月1日至2025年9月30日期间办理补缴的,按当年度居民医保全额筹资标准1070元(个人缴费+财政补助)缴费。新生儿不受户籍和居住地限制,可凭出生证落地参保。扩大职工医保个人账户共济范围,职工医保个人账户可用于支付参保人员近亲属参加居民医保的个人缴费。
六、梅州市城乡居民基本医疗保险全市医保经办机构业务办理网点

说明:关于梅州市城乡居民基本医疗保险缴费渠道和全市医保经办咨询电话的信息仅供参考。