相信说到“五险一金”,大伙都很熟悉,那便是养老、医疗、失业、工伤、生育保险加上住房公积金,然而,从今天开始,咱们的“五险”将变成“六险”。
今天上午,梅州市长期护理保险实施启动仪式在梅城举行,标志着梅州成为我省除长护险试点城市广州外的首个落地城市。目前我市65岁及以上人口约55.82万,占比约14.41%,已经进入中度老龄化社会,成为广东省老龄化严重的地级市之一。
长期护理保险(简称“长护险”)是由政府主导的社会保险制度。旨在为失能人员提供基本生活照料和与之密切相关的医疗护理,以减轻失能人员家庭负担,提高失能人员生活质量。长护险起步阶段,优先保障重度失能参保人员,主要提供护理服务,不发放现金补贴。
本市职工基本医疗保险参保人员和城乡居民基本医疗保险参保人员同步参加长护险。2025年先行覆盖职工参保人,2026年1月扩大覆盖至居民参保人。
缴费方式

待遇申请受理流程
(一)申请条件参保人员经医疗机构或康复机构规范诊疗、失能状态持续6个月以上且为本市居住的,可向居住地医保经办机构提出长护险失能等级评估申请。
(二)受理流程梅州市长期护理保险待遇申请受理总流程按照提交申请、受理审核、现场评估、结论公示、待遇享受等程序进行。原则上申请受理通过后30个工作日内出具评估结论书,特殊情况除外。
(三)申请资料
申请人有效身份证件或参保凭证;
2.《梅州市长期护理保险失能等级评估申请表》;
3.住院病历或诊断证明;4.由他人代办的,须提供代办人身份证件。
(四)评估费用失能等级评估费用实行共担制度,具体规定如下:
预交费用:申请人提出评估申请时,需提前预缴200元评估费用。2.费用退还:经评估符合长护险待遇享受条件的,定点评估机构应在评估结论出具之日起20个工作日内,将预缴费用原路退回至参保人员缴费的银行账户。3.费用承担:评估服务费由基金和个人合理分担,具体规定如下:

不予受理申请评估的情形
(一)未参加本市长护险的;
(二)不符合待遇享受条件的;
(三)申报材料不全或提供虚假材料的;
(四)患有急需治疗的各种危重疾病,病情不稳定的;
(五)申请评估时处于医保中断缴费或医保待遇等待期的;
(六)距上次评估结论作出未满6个月的;
(七)市外居住的参保人员;
(八)失智(日常生活活动能力完好)或患有重度精神类疾病的;
(九)其他长护险不予受理评估申请的情形。
护理服务方式
符合条件的参保人员可根据居住地自由选择任一家定点长护服务机构,签订服务协议后享受以下护理服务:
(一)居家护理服务:由定点长护服务机构派专业人员上门提供生活照料及医疗护理服务,适合希望在家庭环境中接受照护的失能人员。(二)机构护理服务:参保人员可入住定点长护服务机构,接受全日生活照料和医疗护理服务,适合对专业护理环境和全面护理服务有需求的失能人员。
定点长护服务机构查询方式
(一)官网查询:登录梅州市医疗保障局官方网站;(二)微信查询:关注“梅州医保”微信公众号。
待遇标准

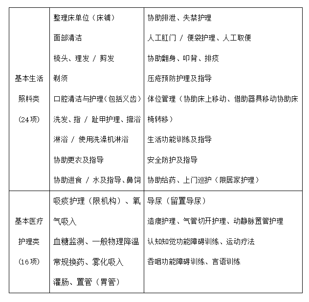
长护险基金支付的服务项目范围

下列费用不纳入长护险基金支付范围
(一)应当由医疗保险、工伤保险基金支付的;
(二)应当由第三人负担的;
(三)应当由公共卫生负担的;
(四)非本市定点长护服务机构发生的费用;
(五)不属于基本护理服务费用;
(六)法律、法规规定的其他不予支付的费用。
长护险和基本医保待遇衔接失能参保人员在享受基本医疗保险住院待遇期间,不享受长护险待遇。失能参保人员因病住院治疗的,应在办理住院手续后2个工作日内向定点长护服务机构申请暂停长护险服务;出院后需申请恢复长期护理保险服务的,需提前向定点长护服务机构提出申请。办理暂停或恢复时,须填写《梅州市长期护理保险暂停/恢复长期护理保险待遇申请表》,相关服务自信息系统备案之日起生效。
停止享受长护险待遇的情形
(一)长护险待遇享受人员死亡的;
(二)基本医疗保险待遇等待期内,长护险待遇同步停止;
(三)在享受长护险待遇期间,经重新评估认定不符合享受条件的,自重新作出评估结论次日起停止享受。
梅州市全市长期护理保险医保经办机构服务窗口地址和经办电话:

说明:关于梅州市长期护理保险政策介绍和业务办理咨询电话的信息仅供参考。