大学生来黄冈市就业安居办理指南
一,联办事项个人就业登记、灵活就业养老保险新增/续保、职工参保登记(灵活就业人员)、社会保障卡服务(申领)、灵活就业人员社会保险费申报、高校毕业生社保补贴申领(灵活就业)、档案的整理和保管、高校毕业生一次性创业补贴申领、大学生购房政策指引、大学生租房政策指引、户口迁移审批。
二,线上办理流程
1.进入申报进入政务服务网“高效办成一件事”专区,在“省级定标事项”搜索“大学生就业落户安居”,点击“立即办理”选择对应区划进行申报。
2.填报须知
认真阅读填报须知,阅读完成后勾选确认并点击“进入填报”。
3.情形引导
办理人员根据自身实际情况,智能引导选择完成对应情形选项。
4.条件预检
完成引导选择后,点击“下一步”,就会进入到一件事的条件预检页面,校验用户是否符合该一件事办理条件。
5.智能填表
智能填表页面会根据申请人选择情形智能展示相关业务字段,部分字段已通过接口数据获取,无需申请人手动填写,确认无误后点击“下一步”进入材料提交页面。
6.材料提交
材料提交页面其中部分材料可通过电子证照库获取实现免提交,剩余材料需申请人手动上传,上传完成后确认无误点击“提交”按钮即可。
7.申报完成
完成一表填报、材料上传,提交成功生成联办件编码。
8.查询办件进度
办理人员提交完成大学生就业落户安居主题申报信息后,可通过个人专属空间(用户空间)查看办件进度情况。点击“我的办事”,查看“联办件”,根据“申请时间”、“办件编码”、“审批事项”查看办件进度。
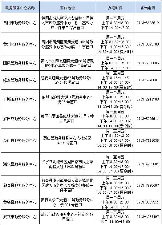
三,线下服务渠道大学生可携带相关资料前往窗口办理。
黄冈市全市“大学生就业落户安居一件事”办理窗口信息表如下:

说明:关于大学生来黄冈市就业安居办理指南的信息仅供参考。