安陆市医疗保障局关于开展医保门诊慢特病待遇复审的公告
尊敬的医保门诊慢特病患者:
根据门诊慢特病待遇复审规定和孝感市统一安排,拟对安陆市全市享受基本医保(含职工医保和城乡居民医保参保人员)门诊慢特病待遇且达到复审期限的参保患者进行复审,现将有关事项通知如下:
一、复审病种及时间安排
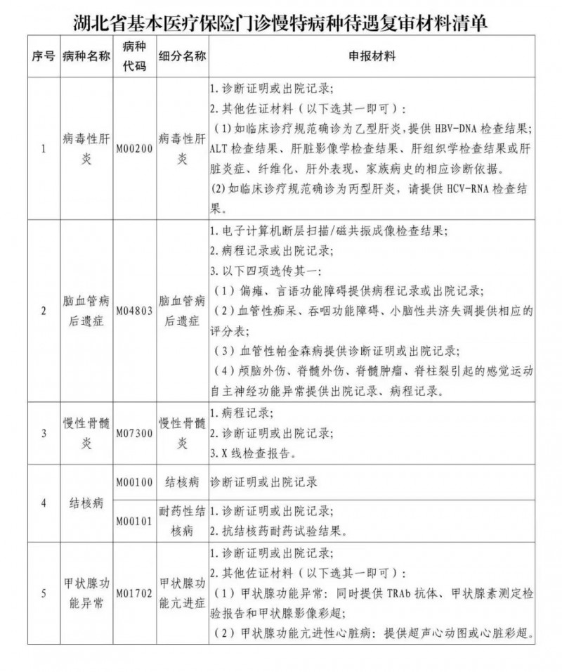
本次复审为2023年12月31日(含)前已经认定纳入且复审期限为2年的病种,包括:病毒性肝炎、脑血管病后遗症、慢性骨髓炎、结核病、甲状腺功能异常五个病种,复审时间为2025年7月1日至12月31日。2024年1月1日后认定纳入的门诊慢特病种,按照病种复审期限到期前6个月自行申请复审。
二、复审程序
复审提交资料
(1)身份证或社保卡复印件;(2)《门诊慢特病待遇认定申请表》 线下申报:由受理机构提供并填写 线上申报:由“湖北医疗保障”微信小程序自动生成(3)复审期满前一年内(2024年1月以后)二级及以上医疗机构相关住院病历或门诊病历,包括相关检验、检查报告单等复印件并加盖就诊医疗机构公章(详见下图)。

2. 申请渠道
(1)线上申请:“湖北医疗保障”微信小程序门诊慢特病病种待遇认定功能模块提交申请。(2)线下申请:安陆市普爱医院、中医院、二医院、妇幼保健院,以及15家乡镇卫生院和全市18家门诊慢特病定点药店“帮代办”申请。线下集中受理时间为2025年10月至2025年12月(详见下图)。

三、温馨提示
1. 未在规定时间内提出复审申请或复审未通过将不再继续享受相应病种待遇,从复审期满次月1日起停止享受相关待遇。2. 提供准确联系方式,以便及时接收审核进度和结果通知(审核进度和结果可通过“湖北医疗保障”微信小程序线上查询或拨打受理机构电话查询)。3. 若对复审政策、流程、材料等有疑问,可拨打医保门诊慢特病咨询电话0712-5266858。
(安陆市医疗保障局2025年8月4日)