目前,十堰市7个县市区交管大队车管所、城区4个车管分所均可办理车驾管业务;十堰市城区一、二、三、四交管大队车驾管窗口除办理摩托车登记业务外,还可办理机动车驾驶证补换领和满分学习教育等业务。
十堰市全市各级交警车驾管窗口业务办理种类
(一)十堰市城区车辆管理所分所

(二)十堰市城区一、二、三、四交管大队车驾管窗口

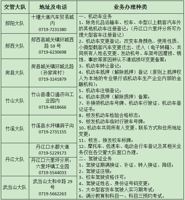
(三)十堰市县市区交管大队车辆管理所

请广大群众优先选择网上办理 所有业务站点均在“交管12123”APP上有备案足不出户网上办理车驾管业务既方便又快捷! 也可就近选择 相关站点办理业务减少天气炎热来往路程和等待时间。
说明:关于十堰市全市各级交警车驾管窗口地址及电话信息作出特别说明:本信息立足为社会大众提供有价值的参考资料和办事指南等公共信息,部分图文来源于网络或者有关机构公开内容,属于公益性的分享与传播。虽然尽力确保内容的准确性和实效性,但由于各种因素,难免存在疏忽和差错,敬请不吝赐教,欢迎相互交流,共同学习。对信息中陈述、观点判断保持中立,版权属原作者所有,如涉侵权或者差错等问题,请联系网络信息推广平台秋果黄页网客服(187/8199/3958微信同号),一定会及时删除或者修正。谢谢!