:

问:业务办理完后多久才能拿到实体证件?答:目前领取身份证有两种方式,您可根据实际需要选择,具体领取时限如下:
自取证件:武汉市内户籍,本人10个工作日领取;武汉市外户籍,本人20个工作日领取;
邮寄证件:武汉市内户籍,3至5个工作日送达填写的邮寄地址;省内非武汉市户籍,4至7个工作日送达填写的邮寄地址;省外户籍,待户籍地审核通过后,4至7个工作日送达填写的邮寄地址。(注:邮寄证件需支付邮费,邮政公司按照省内18元/证、省外20元/证标准收取邮费。)
未满16周岁公民,须监护人陪同办理
问:何时可以换证?答:按规定,居民可在身份证有效期满之日前3个月内申请换领。所以,大家可以提前查看自己身份证的有效期,合理安排换证时间,避免到期扎堆办理。
问:换证需要准备什么材料?答:携带能够证明是本人办理的实体原件材料,如居民户口簿、居民身份证、驾驶证、社保卡等其中一种能证明身份的有效证件。
问:第一次办理身份证需要带什么材料?答:根据首次申领居民身份证公民的年龄不同,分为以下两种情形。
情形一:年满16周岁公民首次申领居民身份证需提供申请人《居民户口簿》;若您是省外户口,还需提供申请人合法稳定就业、就学、居住的其中一种证明材料。
情形二:未满16周岁公民,需提供申请人《居民户口簿》(若未登记与监护人亲属关系还需提供出生医学证明等其他证明材料);监护人居民身份证;若您是省外户口,还需提供监护人合法稳定就业、居住或者申请人合法稳定就学的其中一种证明材料。
特别注意:未满16周岁公民申领居民身份证必须由监护人陪同办理。
武汉市全市辖区各区主管部门户籍业务咨询电话如下:
武汉市江岸区主管部门户籍业务咨询电话027-82297927
武汉市江汉区主管部门户籍业务咨询电话02785767006-8009
武汉市硚口区主管部门户籍业务咨询电话027-83638205
武汉市汉阳区主管部门户籍业务咨询电话027-84843285
武汉市武昌区主管部门户籍业务咨询电话027-88085460
武汉市青山区主管部门户籍业务咨询电话027-86385939
武汉市洪山区主管部门户籍业务咨询电话027-85394577
武汉市东西湖区主管部门户籍业务咨询电话027-83295870
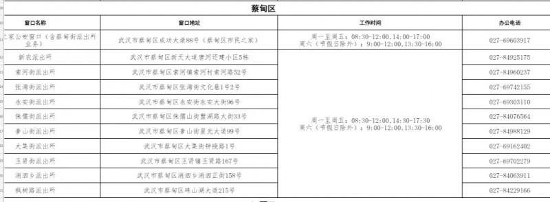
武汉市蔡甸区主管部门户籍业务咨询电话027-69603917
武汉市江夏区主管部门户籍业务咨询电话027-81811710
武汉市黄陂区主管部门户籍业务咨询电话027-61002717
武汉市新洲区主管部门户籍业务咨询电话027-89354119
武汉经济技术开发区(汉南区)主管部门户籍业务咨询电话027-84809867
武汉东湖新技术开发区主管部门户籍业务咨询电话027-65526666
武汉市东湖生态旅游风景区主管部门户籍业务咨询电话027-85398488
武汉市(跨区事项咨询)主管部门户籍业务咨询电话027-85395115
说明:关于武汉市蔡甸区市民之家和各派出所户籍(身份证)业务电话的信息作出免责声明:关于此信息作出免责声明,此信息图文仅供参考,小编不承担任何法律责任。此信息来源于有关机构的公开内容,在此经过整理并转载,唯一的目的是通过互联网传播便民惠民信息。由于时间等原因,难免使信息发生变更,此信息如有侵权,或者差错,请联系删除,直接联系便民信息平台秋果黄页网客服电话(187-8199-3958微信同号),一定会及时删除和修正。