永州市医保热线(永州各区、市、县医保经办机构业务咨询电话)号码表如下:
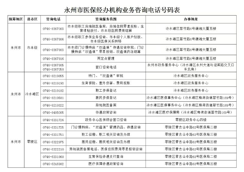
永州市市本级医保经办机构业务咨询电话和办事地址、永州市冷水滩区医保经办机构业务咨询电话和办事地址、永州市零陵区医保经办机构业务咨询电话和办事地址。

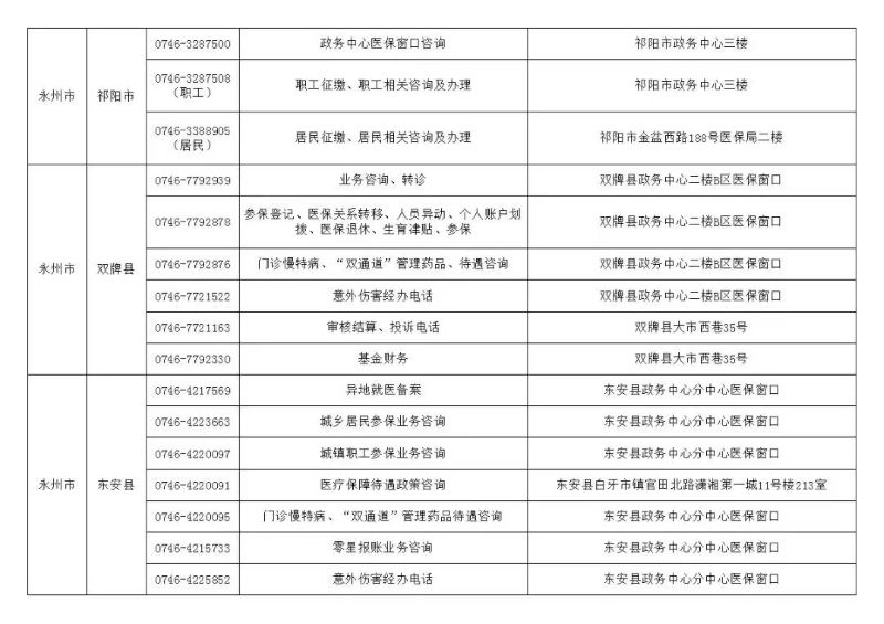
永州祁阳市医保经办机构业务咨询电话和办事地址、永州市双牌县医保经办机构业务咨询电话和办事地址、永州市东安县医保经办机构业务咨询电话和办事地址。

永州市道县医保经办机构业务咨询电话和办事地址、永州市宁远县医保经办机构业务咨询电话和办事地址。

永州市江永县医保经办机构业务咨询电话和办事地址、永州市江华县医保经办机构业务咨询电话和办事地址、永州市新田县医保经办机构业务咨询电话和办事地址。

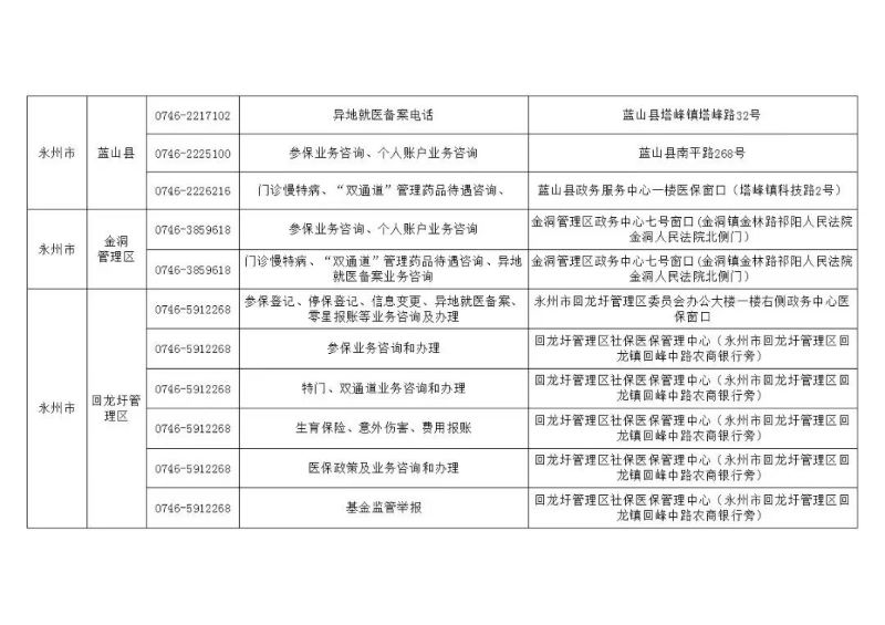
永州市蓝山县医保经办机构业务咨询电话和办事地址、永州市金洞管理区医保经办机构业务咨询电话和办事地址、永州市回龙圩管理区医保经办机构业务咨询电话和办事地址。

说明:关于永州市医保热线(永州各区、市、县医保经办机构业务咨询电话)号码表的信息作出特别说明:本信息立足为社会大众提供有价值的参考资料和办事指南等公共信息,部分图文来源于网络或者有关机构公开内容,属于公益性的分享与传播。虽然尽力确保内容的准确性和实效性,但由于各种因素,难免存在疏忽和差错,敬请不吝赐教,欢迎相互交流,共同学习。对信息中陈述、观点判断保持中立,版权属原作者所有,如涉侵权或者差错等问题,请联系网络信息推广平台秋果黄页网客服(187/8199/3958微信同号),一定会及时删除或者修正。谢谢!