张家界市永定区具有户政服务事项派出所全部开通居民身份证办理业务。
▶ 办证范围:
1.人口与出入境管理大队可办理全国范围内居民身份证及本地区临时居民身份证。
2.派出所可办理本市户籍居民身份证。
▶所需资料:
本地未满16周岁:居民户口簿,监护人陪同及有效身份证件。2.本地已满16周岁首次办证:本人有效身份证件;《居民身份证申请制作表》,张贴申领人照片,户籍所在地社区民警签字。3.本地已满16周岁:本人有效身份证件;五年内已办证换补领,可免提交资料。4.省外未满16周岁首次:申请人及监护人有效身份证件,《居民身份证异地受理登记表》,监护人合法稳定就业、居住或者申请人就学的其中一种证明材料,签订书面承诺书。5.省外已满16周岁首次:本人有效身份证件,《居民身份证异地受理登记表》,合法稳定就业、就学、居住的其中一种证明材料,签订书面承诺书。6.省、市外换补领:本人有效身份证件,合法稳定就业、就学、居住的其中一种证明材料。
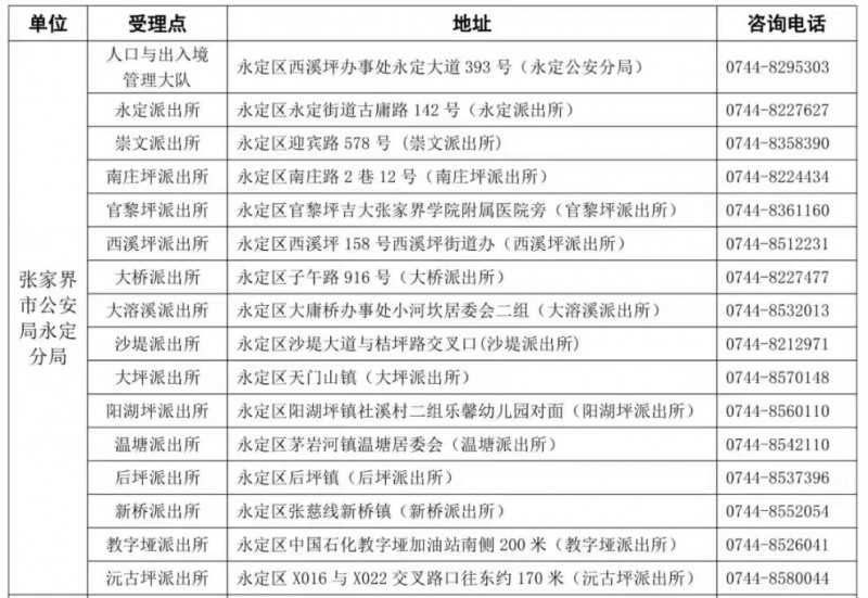
张家界市永定区各派出所居民身份证办理业务地址电话信息表如下:

说明:关于张家界市永定区各派出所居民身份证办理业务地址电话信息作出特别说明:本信息立足为社会大众提供有价值的参考资料和办事指南等公共信息,部分图文来源于网络或者有关机构公开内容,属于公益性的分享与传播。虽然尽力确保内容的准确性和实效性,但由于各种因素,难免存在疏忽和差错,敬请不吝赐教,欢迎相互交流,共同学习。对信息中陈述、观点判断保持中立,版权属原作者所有,如涉侵权或者差错等问题,请联系网络信息推广平台秋果黄页网客服(187/8199/3958微信同号),一定会及时删除或者修正。谢谢!