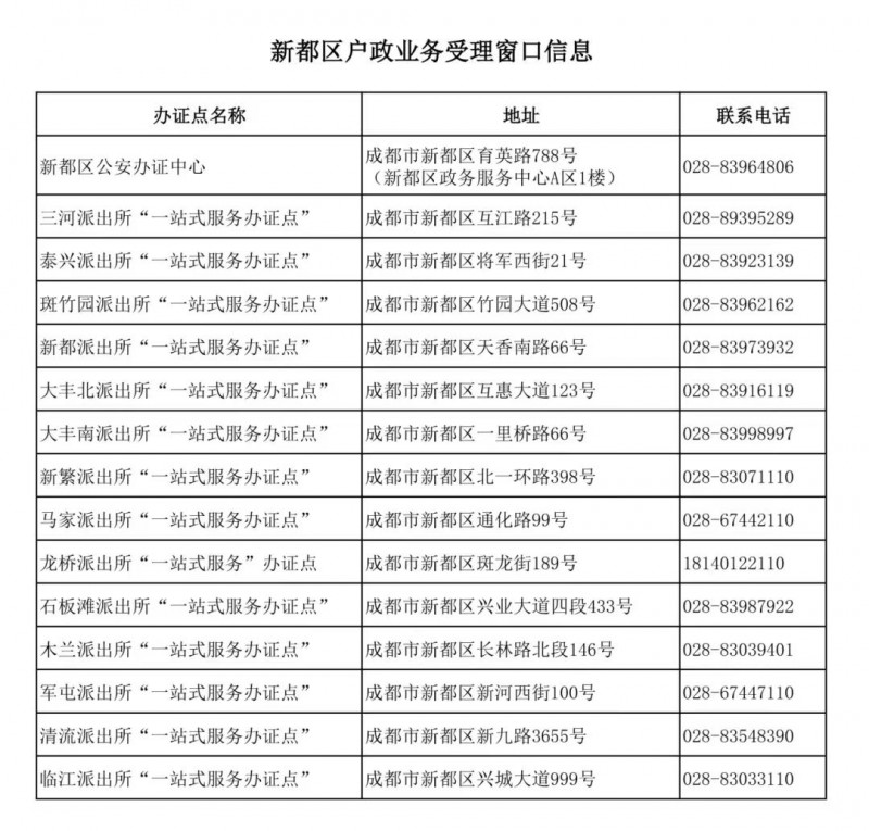
成都市新都区户政及派出所“一站式服务办证点”热线与地址,群众可按需前往就近户籍窗口办理业务。

说明:关于成都市新都区户政及派出所“一站式服务办证点”热线与地址的信息作出特别说明:本信息立足为社会大众提供有价值的参考资料和办事指南等公共信息,部分图文来源于网络或者有关机构公开内容,属于公益性的分享与传播。虽然尽力确保内容的准确性和实效性,但由于各种因素,难免存在疏忽和差错,敬请不吝赐教,欢迎相互交流,共同学习。对信息中陈述、观点判断保持中立,版权属原作者所有,如涉侵权或者差错等问题,请联系网络信息推广平台秋果黄页网客服(187/8199/3958微信同号),一定会及时删除或者修正。谢谢!