江华瑶族自治县城区义务教育学校、江华三中、白芒营中学2025级新生网上预报名的公告
为进一步贯彻落实《义务教育法》,根据教育部办公厅《关于开展义务教育阳光招生专项行动(2025)的通知》(教基厅函〔2025〕5号)湖南省教育厅《关于进一步规范普通中小学招生入学管理工作的通知》(湘教通〔2022〕102号)和永州市教育局《关于做好2025年永州市普通中小学招生入学工作的通知》(永教通[2025]5号)精神,结合我县实际,现就江华瑶族自治县城区义务教育学校、江华三中、白芒营中学2025级新生网上预报名的有关事项公告如下。
一、网上预报名须知
1.凡符合2025年秋季江华瑶族自治县城区义务教育学校就读小学一年级和初中七年级的新生,以及符合在江华三中、白芒营中学就读初中七年级的新生必须进行网上报名,并如实填报相关信息。
2.网上报名登记时间从2025年7月25日15:00起,到8月5日23:59截止。未在网上报名登记的学生,原则上不予办理入学手续。
3.网上报名必须坚持诚信原则,报名截止后填报信息不能修改,如填报虚假信息经相关部门核实,则取消其学位申请资格,情节严重的依法移交相关部门处理。
4.报名方式
报名方式一:湖南省政务服务网“高效办成一件事”重点事项服务专区——教育入学“一件事”,点击“在线办理”——“立即办理”——选择“永州”,系统采用家长开放式注册方式,只需要使用手机号注册即可进行学生报名登记。注册成功以后在永州市中小学入学报名系统中选择“江华县”。
报名方式二:手机扫码或通过手机自带的应用商城(如华为应用市场、小米应用商店、vivo 应用商店等)搜索 “湘易办” 进行下载安装“湘易办”APP-“高效办成一件事”重点事项服务专区-教育入学“一件事”。
5.江华瑶族自治县教育局招生咨询电话:0746-2327264 咨询时间:工作日上午08:00-12:00,下午15:00-18:00。
二、江华瑶族自治县城区公办小学、初中划片情况
(一)基本条件城区公办小学2025年秋季小学一年级新生招收我县城区年满6周岁(截止时间2019年8月31日)、符合城区入学条件的适龄儿童。城区公办初中2025年秋季初中七年级新生招收我县城区符合条件的应届小学毕业生和符合城区入学条件转入的小学毕业生。城区九年制学校江华思源实验学校(小学)六年级毕业生符合入学条件的学生直升江华思源实验学校(初中)。
(二)招生方式
江华瑶族自治县城区公办小学招生采取单校划片相对就近入学。
2.县城公办初中招生采取多校划片相对就近招生入学。即划分为阳华、创新两个教育集团(集团内均含两校区),新生在两个教育集团审核通过后,由集团内部进行微机派位录取到校(微机随机派位公告另发)。
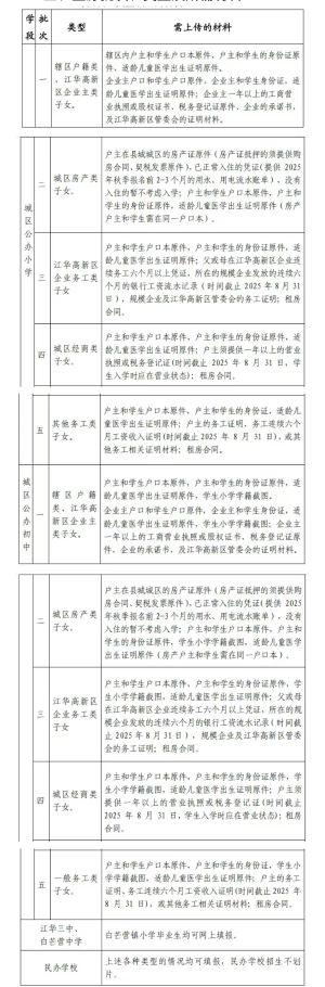
(三)生源排序根据适龄儿童、少年新生户籍和家庭住房情况,依据“户籍优先、房产优先、投资办企业优先”等原则,在对应划片招生区域内按如下生源排序方式录取入学。第一类:辖区户籍类、江华高新区企业主类子女;第二类:城区房产类子女;第三类:江华高新区企业务工类子女;第四类:城区经商类子女;第五类:城区一般务工人员类子女。每个学生只能填报一所学校。
(四)信息核验
1.网上核验(8月8日—11日)。城区中小学校根据适龄儿童、少年新生报名上传的证明材料。在县教育局指导下,对学生网上预报名材料进行交叉审核,确认是否报名成功。
2.现场核验(8月13—16日)。根据各中小学校安排的时间地点,学生家长带相应证明材料的原件和复印件到填报学校当面接受学校或相关部门的查验,确认录取资格。复印件交学校留存备查。8月13日、14日进行户籍类、江华高新区企业主类、房产类现场审核,8月15日、16日进行江华高新区企业务工类、经商类及一般务工类子女现场审核。
3.入户核实(8月17日—20日)。第三类江华高新区企业务工子女由县教育局组织人员进行核查,确认微机派位和录取资格。第四类城区经商类子女和第五类城区一般务工子女在现场资料审核合格后,学校安排人员进行入户核查,确认微机派位和录取资格。
(五)新生录取(8月22日—27日)。城区公办小学若报名人数低于或等于所报学校的招生计划数,则符合条件且报名该校的新生全部入学;若报名人数且符合条件的学生数超过所报学校的招生计划数,则按生源排序批次录取,录满计划数为止。未被录取的学生由县教育局统一分流调剂到有剩余学位的城区公办小学就读,不愿意接受调剂的,可以补报民办学校或回户籍地学校就读。如果房产类的学生都未录完,无法实行调剂的情况下,则采用微机派位录取学生(微机随机派位公告另发)。阳华教育集团和创新教育集团内部两所学校通过微机派位录取学生(微机随机派位公告另发)。
三、其他事项
(一)申报城区公办义务教育学校学位的,先注册、登录,再从相应的学段(小学新生报名或初中新生报名)入口进入,点“去报名”,再从五个批次中对应选择其中最符合自身条件的一个类型填写好基本信息和上传附件照片后提交。信息、资料提交后则无法更改。不填报信息和不上传照片或资料不齐导致审核不通过的,将不能获得城区公办学校学位。
(二)请学生家长一定要认真阅读录取批次,弄清录取批次的先后顺序,务必要选择最稳妥的录取批次上传资料。如,某学生户籍属于沱江镇第一小学招生范围,其父母在沱江镇第二小学招生范围内经商,该生想到沱江镇第二小学就读,于是选择以经商类填报沱江镇第二小学,结果因沱江镇第二小学学位不足,该生后被调剂到沱江镇为人小学。该生又想以户籍类重报沱江镇第一小学,但沱江镇第一小学学位已报满,无法录取该生,从而造成自误。
(三)平台报名需上传的户籍信息、房产信息、工商执照、工作证明等信息务必真实准确。所有信息将会与相关部门进行比对,如提供虚假证明,将取消申请学位资格,并将弄虚作假的行为记载到该学生诚信档案。
(四)上传的图片不大于3M(手机拍摄时注意调整分辨率),正面拍摄,要求清晰,图片模糊辨认不清的,审核将不予通过。
(五)江华三中学生录取:在白芒营镇通过微机随机派位招录200名学生。
(六)现役人员(消防救援)、本校教师子女优先录取,不参加微机派位录取。
(七)江华高新区务工人员子女,入学后要确保父母至少仍然有一方继续在园区企业务工。城区其他务工人员子女入学后也要确保父母至少有一方继续在城区务工。县教育局将会同江华高新区于每年的4月和11月进行核实,不符合条件的学生一律退返户籍地学校就读。
四、江华瑶族自治县城区公办中小学招生计划及区域

五、江华瑶族自治县生源批次、类型及所需材料

六、江华瑶族自治县招生学校咨询电话

(江华瑶族自治县教育局2025年7月22日)