津市市2025年城区义务教育阶段新生招生公告
为全面落实教育部办公厅《关于开展义务教育阳光招生专项行动(2025)的通知》(教基厅函〔2025〕5号)、常德市政府办《关于进一步规范全市中小学招生入学工作的通知》(常办发电〔2023〕4号)文件精神,持续推行阳光招生,有效促进教育公平,拟于近期开展2025年津市市城区义务教育阶段新生招生报名工作。现就有关事项公告如下:
一 ,基本原则
1.坚持公开、公平、公正原则。2.坚持相对就近、免试入学原则。通过划片招生、分批录取、统筹调剂的方式,确保每个适龄儿童相对就近入学。3.上限控制原则。严格按照省、市消除大班额规定控制办学规模和班额。4.依法保障原则。依法保障适龄残疾儿童少年义务教育入学权利。落实消防救援人员子女等优抚对象的教育优待政策。
二,招生对象
一年级:居住在津市市城区,且有意愿就读市城区小学(津市市第一小学、津市市第二小学、津市市第七小学、津市市嘉山实验学校)的适龄儿童。七年级:居住在津市市城区,且有意愿就读市城区初中(津市市德雅中学、津市市车胤中学)的小学毕业生。
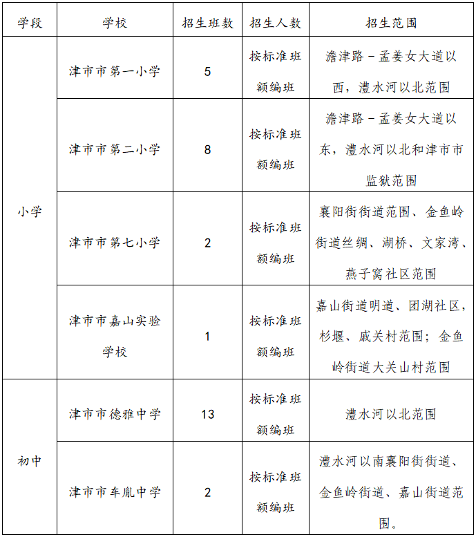
三 ,招生计划及招生范围

四,入学条件
1.年龄:小学一年级原则上入学年龄截止到2025年8月31日前年满6周岁,可接收2025年12月31日前年满6周岁的儿童报名,但最终需根据学校学位情况按五类生源排序和年龄先后顺序招收不足龄儿童。学位录满后不再接收。家长有就读诉求的由教育局根据学位和生源情况统筹调剂到其他公办学校。2.户口:适龄儿童(少年)及父母或法定监护人户口,在津市城区小学、初中划定的招生区域范围。3.房产:适龄儿童(少年)父母及法定监护人持有津市城区小学、初中划定招生区域范围房产证或网签备案的房屋买卖合同。4.务工:进城务工人员需在津市城区务工并提供经商(营业执照)或务工证明以及居住证或房屋租赁登记备案证明。
五, 生源排序
小学、初中按照以下五类顺序依次派位,原则上以适龄儿童本人或父母(其他法定监护人)实际居住的自有不动产作为分配学位的主要依据。
①有户有房:指适龄儿童(少年)本人和父母(其他法定监护人)户籍和法定监护人房产均在招生片区内。
②有户无房(A类):指适龄儿童(少年)本人和父母(其他法定监护人)户籍在招生片区内,法定监护人无房产,但适龄学生实际一直与爷爷奶奶(或外公外婆) 的自有不动产共同居住且房产在招生片区内(俗称的“三代同堂”)。
③有房无户:指适龄儿童(少年)本人和父母(其他法定监护人)户籍不在招生片区内,法定监护人房产在招生片区内。
④有户无房(B类):指适龄儿童(少年)本人和父母(其他法定监护人)户籍在招生片区内,法定监护人无房产,租住在招生片区内。
⑤无户无房:指适龄儿童(少年)本人和父母 (其他法定监护人)户籍不在招生片区内,法定监护人无房产,父母在招生片区内经商或者进城务工,适龄儿童(少年)已随迁租住在招生片区内,需提供经商(营业执照)或务工证明以及居住证或房屋租赁登记备案证明。学校报名人数超过招生计划时,由教育局根据学位排序顺次情况统筹安排。
六, 招生程序
发布公告。6月10日,在津市人民政府网、教育津城微信公众号和生源学校(园)等开展宣传。
2.网上报名。6月20日—7月10日。详细见津市市中小学招生报名操作手册;享受政策优待的新生需要提供相关资料在所属辖区学校现场报名。
3.所需资料。按照“高效办成一件事”工作要求,网上报名时需将以下两类证件的原件拍照上传。一是适龄儿童(少年)本人和父母(其他法定监护人)户口簿;二是适龄儿童(少年)或父母(其他法定监护人)名下市城区范围内的房产证。如果适龄儿童或父母名下没有市城区房产的,需要提交居住证或房屋租赁登记备案证明,父母在招生片区内经商或者进城务工,适龄儿童(少年)已随迁租住在招生片区内,需提供经商(营业执照)或务工证明以及居住证或房屋租赁登记备案证明。居住证办理:在实际居住地派出所进行暂住登记申报,申领暂住登记凭证,六个月后办理居住证。暂住登记申报未满六个月,但在实际居住地连续缴纳社保、医保和个人所得税满半年,符合居住证办理条件的,可以凭社保、医保和个人所得税连续缴纳凭证申办居住证。房屋租赁登记备案证明:具体房屋租赁登记备案办理需要到津市市住保中心办理(兰苑宾馆对面),需提供以下资料,一是出租方的不动产证(或房屋所有权证)原件;二是房屋租赁双方的身份证原件;三是双方签字盖章的房屋租赁合同原件。
4.网上审核。
(1)学校初审。7月10日-7月20日,城区义务教育阶段学校根据家长网上报名进行资料审核。
(2)教育局复审。7月20日-7月30日,教育局对招生学校审核的信息进行复核。
(3)发布通知。通过家长预留手机号码,用短信的形式,对复审符合条件的发送预录取通知;对复审不符合条件的发送补充完善资料的通知。在规定时间内不能补充提交和补充提交后再审不符合的,审核不予通过。
5.信息上报。8月22日,各招生学校上报复核信息。
6.录取公示。8月26日,学校对复核通过的学生将录取名单及时向社会公示。
7.报到入学。各校按公示名单组织学生报到、办理相关手续,学校均衡编班、组织学生入学。具体报到入学时间以学校通知为准。
七 ,相关说明
符合条件但未在规定时间到网上报名登记学位的,提交资料弄虚作假的(户口、房产证、租住证明、务工证明和年龄不实等),视为自动放弃排序资格,由教育局根据城区学位情况,进行整体调剂,安排学位。
2.我市非城区学校不需要网上报名,根据下学期报到入学时间和校区安排,直接到学校现场报名。
3.招生咨询电话
津市市第一小学 田老师 18670612353;津市市第二小学 蔡老师 13637363278;津市市第七小学 张老师 15717365175;津市市嘉山实验学校 谭老师 13875186616;津市市德雅中学 汤老师 15197650125;津市市车胤中学 曾老师 13873624043;津市市教育局2025年6月5日
说明:关于津市市2025年城区义务教育阶段新生招生公告的信息仅供参考。