优化营商环境:湛江市个人创业担保贷款及贴息
01贷款对象
(1)登记失业人员、就业困难人员(含残疾人)、刑满释放人员、高校毕业生、职业院校毕业生、技工院校毕业生、化解过剩产能企业职工和失业人员、返乡创业人员、网络商户、脱贫人口及农民(以下简称重点扶持对象)自主创业自筹资金不足,并符合申请条件的。对其中的妇女,应给予重点支持。
(2)其他人员自主创业资金不足申请创业担保贷款的,除符合申请条件外,所创办的创业主体登记注册时间须在3年内。
02贷款条件
(1)提交贷款申请时年龄女性不超过55周岁、男性不超过60周岁。
(2)有具体经营项目。
(3)已在我市行政区域内办理法定登记注册手续(包括小微企业、个体工商户、社会组织、农民专业合作社、家庭农场等类型,下同)。
(4)在提交贷款申请时,除助学贷款、扶贫贷款、住房贷款、购车贷款、10万元以下小额消费贷款(含信用卡消费)以外,本人及其配偶应没有其他贷款。
03贷款额度
符合条件的借款人额度最高30万元,带动就业5人以上就业(含5人,不含借款人本人)的,贷款额度最高50万元(下简称个人贷款)。合伙经营或创办企业的“捆绑性”个人贷款额度,最高不超过符合条件的个人创业担保贷款额度上限之和的110%、且不超过小微企业创业担保贷款额度上限(下简称“捆绑性”贷款)。
04贷款期限
每次贷款期限最长不超过3年。
05贷款贴息
创业担保贷款利率上限不超过LPR+50BP,按贷款实际利率的50%给予财政贴息,LPR为1年期贷款市场报价利率。
06应提交材料
《湛江市个人创业担保贷款审核表》及备注材料(所需材料均一式三份)。
07申请程序
(1)个人申请。符合条件的借款人,按企业法定登记证书(如营业执照)向注册地(或市级)公共就业服务机构或者经办银行申请个人贷款并提供材料。(2)经办银行审核(流程2与流程3、4可互换顺序)。(3)公共就业服务机构审核。(4)人社部门复核。(5)担保基金运营管理机构审核。(6)贷款发放。
08办理方式
补贴对象原则上线上申报补贴,登录“广东公共就业服务云平台”,如实、完整填写补贴申报信息并上传相关申报资料,注意补贴申请受理地点选取对应的市或县(市、区)。
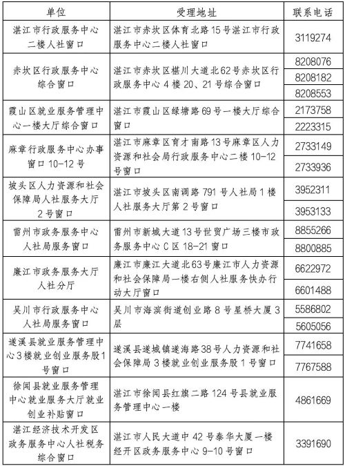
湛江市个人创业担保贷款及贴息业务各县(市、区)受理窗口联系方式

说明:关于湛江市个人创业担保贷款及贴息的信息仅供参考。