郁南县城区小学2025年秋季一年级新生招生方案
根据《教育部办公厅关于开展义务教育阳光招生专项行动 (2025)的通知》(教基厅函〔2025〕5号)《广东省教育厅关于进一步规范普通中小学招生入学工作的指导意见》等文件精神,结合《郁南县都城镇城区外来人员随迁子女凭积分入读公办小学一年级暂行办法(修订)》(郁教基〔2023〕24号)以及《2025年郁南县城区小学一年级新生入学地段划分方案》,制定郁南县城区小学2025年秋季一年级新生招生方案,具体如下:
一、招生原则和招生计划
招生原则:学校划片招生、生源就近入学、外来随迁和务工人员子女凭积分入读。
招生计划:西江实验学校400人,四一八小学270人,都城镇中心小学400人,都城镇锦江小学250人,都城镇锦枝小学400人,共1720人。
二、招生对象
年满6周岁,即2019年8月31日(含8月31日)前出生,有正常学习能力且未取得小学学籍的适龄儿童。
2.根据《2025年郁南县城区小学一年级新生入学地段划分方案》(不含都城镇各教学点招生对象):
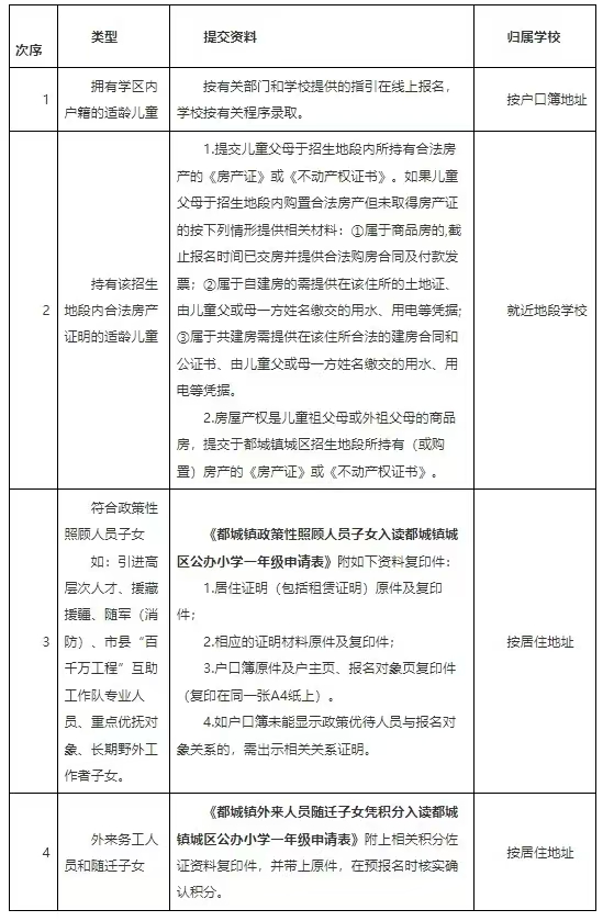
(1)户籍在城区地段范围内的适龄儿童;
(2)持有该招生地段内合法房产证明的适龄儿童;
(3)外来务工人员、随迁子女的适龄儿童(凭积分入读)。
3.引进高层次人才、援藏援疆、市县“百千万工程”互助工作队专业人员、重点优抚对象、长期野外工作者等随迁子女;
4.都城镇白木村委建石一、二、三、五村民小组和承平村委平一、平二村民小组适龄子女,可报读西江实验学校[带备:一是户口簿原件及户主页、报名对象页复印件(复印在同一张A4纸上)。二是如户口簿地址未能显示户主(报名对象)是该村村民的,由村委会出具证明。三是如户口簿未能显示户主与报名对象关系的,需出示相关关系证明]。
5.基于学校布局调整已作相关规定的,按原规定处理。[如原富二、新建小学等服务范围的村民,已经在城区购房或自建房的,按第2条第(2)点持房产证明到所在地段学校预报名]。
三、预报名时间和地点
预报名时间:2025年7月12日至15日共4天(上午8:00-11:30;下午2:30-5:30)。
2.预报名地点:由监护人按以下(第四点)要求到所在地段学校预报名。
四、预报名需要提供的材料

五、招生程序
提交材料预报名——审核——公示——录取
六、录取办法
1.7月17日前完成资料审核,7月18日至7月24日在相关学校门前公示第一批拟录取的新生名单。
2.根据都城镇城区各校实际情况,外来务工人员和随迁人员子女申请人积分由高到低排序录取。
七、其他
1.基于学校布局调整及已作相关规定的,按原规定处理;父(母)亲其中一方是县城地区的常住户口,共同生活的子女(俗称世居都城)参照“拥有学区内户籍的适龄儿童”处理。
2.未落实《郁南县加强住宅区配套中小学校和幼儿园建设管理工作的实施细则》(郁府办〔2019〕2号)的住宅区(即未按规定将小区配套教育设施移交教育部门或未按规定缴交小区配套教育设施费用的楼盘),其生源排在最后一个轮次轮候,也就是在有学位余额的情况下在都城辖区内给予统筹安排。
3.预报名的证件、证明材料必须真实可靠,如发现造假,一经核实,取消其入读城区学校资格。任何单位及个人不得违规收取与入学挂钩的任何费用。
4.招生学校及咨询电话: 西江实验学校:7315078 ,四 一 八 小 学:8498168 ,都城镇中心小学:7592412 ,都城镇锦江小学:7593105 ,都城镇锦枝小学:7592771
5.监督电话:县教育局基础教育股:7594006,教育局纪检组:7598862。
附:2025年郁南县城区小学一年级新生入学地段划分方案
2025年郁南县城区小学一年级新生入学地段划分方案县城区各小学:
为做好城区适龄儿童入学工作,使各学校能及时有序组织适龄儿童入学,结合城区小学实际,经研究,确定2025年郁南县城区小学一年级新生入学地段划分方案(不含都城镇各教学点招生对象以及没有落实《郁南县加强住宅区配套中小学校和幼儿园建设管理工作的实施细则》的住宅区适龄儿童),具体如下:
一、西江实验学校
(一)柳城路和九星大道东面:柳城路从该路与一环路交界处(一环路交通灯)起至九星大道(九星官邸止)的东面(含九星官邸)至平江路止。
(二)郁南碧桂园(承平垌片区):按持有郁南县碧桂园房产(承平垌片区)且入住户主子女中适龄入学儿童总数(以按当年招生政策到西江实验学校预登记数据为准)20%的比例安排入读郁南县西江实验学校。
二、郁南县四一八小学 工业大道、柳城路、九星大道的西南面:从工业大道与城中路交界处起(北郊交通灯),沿工业大道、柳城路、九星大道至九星大道与商业路交界处止的西南面(含盛世江南、华盛钻石、星湖花园),至沿大朗埇(锦绣湖中间道路)、山顶原都城至平台公路、一环路、枫木塘路、二环路、368省道至郁南县职业技术学校止。
三、都城镇中心小学(校本部)
(一)康乐路东北面:康乐路从该路与新生路交界处(工人文化宫)起至西江边止的东北面,至教育路止。
(二)锦绣路东北面:锦绣路从该路与城中西路交界处(中国银行)起至该路与新生东路交界处(建设银行对面)止的东北面,至教育路止。
(三)莲花苑、新生东路、新生路2—38号以及莲花坪下路1—32号。
四、都城镇锦江小学
(一)大朗埇(锦绣湖中间道路)、山顶原都城至平台公路、一环路、枫木塘路、二环路、368省道至郁南职业技术学校的西南面:从锦绣湖中间道路沿大朗埇、山顶往平台原公路、一环路、枫木塘路、二环路、368省道至郁南县职业技术学校止的西南面至五龙村委各村民小组止。
(二)锦绣路西南面:锦绣路从该路与城中西路交界处(城规局)起至该路与新生东路交界处(建设银行对面)止的西南面,至五龙村各村民小组止。
(三)康乐路西南面:康乐路从该路与新生路交界处(工人文化宫路口)起至西江边止的西南面,至五龙村各村民小组止。
(四)五龙村委。
五、都城镇锦枝小学
(一)平江路东面:平江路从该路与二环路交界处(吉祖湖)起至该路与城中路的交界处(镇政府前交通灯)止的东面,至教育路止(含蔡朝焜纪念中学)。
(二)平江路西面:平江路从该路与一环路交界处(西江明月小区对面交通灯)起至该路与城中路的交界处(镇政府前交通灯)止的西面,该面至工业大道止。
六、在调整学校布局、征地办学等工作中已作相关规定的继续按原规定处理。
本方案只适用于2025年秋季县城城区小学一年级招生工作,解释权属县城学校招生工作领导小组。
(郁南县城区招生工作领导小组2025年7月2日)