2025年潮州市湘桥区同仁新世纪实验学校小学部、初中部招生公告
潮州市湘桥区同仁新世纪实验学校是2022年7月经区教育主管部门批准设立的一所九年一贯制民办学校。学校地址位于潮州市湘桥区银槐北路,占地面积约55846.14平方米,建筑面积20005.11平方米。学校分为小学部、初中部;有300米环形跑道、体育馆、游泳馆、艺术馆、图书馆、教学楼、大礼堂。生活区、运动区和教学区完全分开,提供师生舒适的学习、生活、工作环境,是教育、文化、艺术、生态相融合的一轴美丽画卷。根据《关于批转
一、招生计划
初中部一年级招收新生共 300名;其中:服务对象招生30名;摇号录取270名(剔除政策性招生名额后,剩余学位摇号招生)。小学部一年级招收新生共270名;其中:服务对象招生27名;摇号录取243名(剔除政策性招生名额后,剩余学位摇号招生)。
二、招生对象及范围
初中一年级招生对象为符合下列条件的2025年小学应届毕业生:
1.湘桥区户籍的小学应届毕业生。
2.符合条件的非湘桥区户籍小学应届毕业生。
3.区教育局安排的政策性招生对象。
小学一年级招生对象为符合下列条件:招生对象为符合下列条件的年满6周岁(2019年8月31日前出生,含8月31日)未曾入读小学的适龄儿童(政策性招生对象由区教育局统筹安排)。其中:
1.湘桥区户籍的适龄儿童。湘桥区户籍及各服务区域户籍应于2025年3月12日前(含3月12日)取得。2025年3月12日后,户籍在湘桥区域内变动的按原户籍归属执行;从湘桥区域以外迁入的可凭户口簿报名参加各学校空余学位的招录。
2.符合条件的非湘桥户籍适龄儿童。
3.区教育局安排的政策性招生对象。
上一年度年满6周岁的潮州市户籍适龄儿童确因身体状况等特殊原因未入学的,可凭户籍所在县(区)教育行政部门批准并开具的延缓入学证明或审批表提出入学申请。
三、招收程序
初中部:
1.服务对象、政策性招生对象招生:按学校通知的时间报名注册。
2.空余学位招生
网上报名:7月21日-7月22日登录“湘桥区新生报名系统”或“i潮州”APP完成网上注册填报。
小学部:
1.政策性招生对象、服务对象招生注册:按学校通知的时间报名注册。
2.空余学位招生网上报名:7月14日-15日登录“湘桥区新生报名系统”或“i潮州”APP完成网上注册填报。
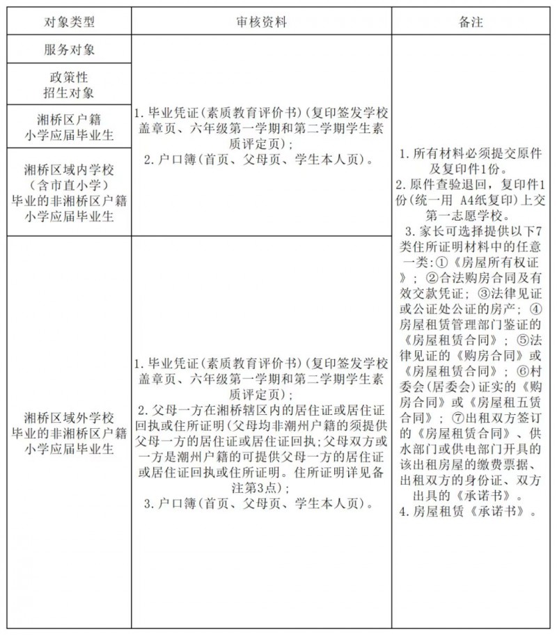
四、审核资料
初中部:7月23日-7月24日,第一志愿为潮州市湘桥区同仁新世纪实验学校,由家长带齐审核材料到我校进行审核确认。7月25日,对确认符合摇号资格的学生数据进行统计、汇总、封存。

小学部:7月16日-17日,第一志愿为潮州市湘桥区同仁新世纪实验学校,由家长带齐审核材料到我校进行审核确认。7月18日,对确认符合摇号资格的学生数据进行统计、汇总、封存。

五、摇号派位
初中部:7月26日,由区教育局统一安排,在公证处等有关部门监督下进行摇号派位,现场公布摇号结果。小学部:7月19日,由区教育局统一安排,在公证处等有关部门监督下进行摇号派位,现场公布摇号结果。
六、注册学籍
初中部:8月17日,摇号录取的学生凭报名表到我校注册学籍。
小学部:8月1日,摇号录取的学生凭报名表到我校注册学籍。
七、学位补录
初中部:8月18日,空余学位补录(空余学位在第一志愿报名名单中补录)。
小学部:8月2日,空余学位补录(空余学位在第一志愿报名名单中补录)。
八、咨询电话及投诉电话
2523333
九、收费标准
初中部:按潮州市发展和改革局核定的标准收费。学费:6400元/生/学期(扣除公用经费补助975元后,实收5425元)内宿费:900元/生/学期(按学期收取)其他服务性收费、代收费按实收取。
小学部:按潮州市发展和改革局核定的标准收费。学费:5800元/生/学期(扣除公用经费补助575元后,实收5225元)其他服务性收费、代收费按实收取。
十、招生要求
1.坚持公开、便民原则,进一步完善义务段学校招生信息公告制度,做好学校招生的组织工作,做好招生的统筹、协调工作,为适龄儿童、少年报名入学提供便利。学校在招生前以学校网络和校门口张贴招生简章等多种形式向社会公告,公告的内容包括:学校办学情况、招生计划、招生范围、报名时间、招生程序、收费标准、咨询电话及投诉电话等。
2.科学制定招生计划,合理控制好班额,积极稳妥地完善随迁子女义务教育阶段入学政策,确保来校符合规定的适龄儿童、少年均能入学。努力创造办学条件,扩大优质教育资源。不举行入学考试,不进行面试。
3.严格学籍管理。要进一步完善学籍管理办法,全面实施中小学学籍管理电子化。建立在校学生信息库,规范转学学籍管理。做好小学升学就读的材料和电子学籍的迁移工作。4. 严肃和进一步规范招生行为,从维护社会稳定的大局出发,严格执行上级部门有关招生的纪律要求,不擅自突破招生计划,不违规招生,提高社会、家长对我校招生的满意度。
(湘桥区同仁新世纪实验学校2025年6月24日)
潮州市湘桥区同仁新世纪实验学校学校地址:潮州市湘桥区银槐北路同仁实验学校
说明:关于2025年潮州市湘桥区同仁新世纪实验学校小学部、初中部招生公告的信息仅供参考。