2025年度河源市城乡居民基本医疗保险征缴期间群众咨询问题答复指引
一、城乡居民基本医疗保险是什么保险?
城乡居民基本医疗保险是整合新型农村合作医疗和城镇居民基本医疗两项制度,于2013年建立统一的城乡居民基本医疗保险(简称:居民医保)。
二、居民医保参保对象有哪些?
未参加职工医保或其他医疗保障制度的全体城乡居民。
三、2025年度河源市居民医保个人缴费标准是多少?
2025年度河源市居民医保个人缴费标准为400元/人。
四、今年居民医保费用怎么上涨了?
积极适应人均预期寿命不断增长、医疗消费水平持续提升的形势,巩固提高居民医保待遇水平。2024年各级财政继续加大对居民医保参保缴费补助力度,同时居民个人缴费增幅适当降低,财政补助和个人缴费标准分别较上年增加30元和20元,每人每年分别不低于670元和400元。我市2025年度居民医保个人缴费标准为400元/人,此标准为国医保局、财政部、国税总局规定的最低标准。
五、每年增长的居民医保费都用在哪些方面?
近年来,随着医保改革不断推进,居民医保待遇保障水平不断提高,每年增长的医保费全部都用于提高参保居民医保待遇,居民缴纳的医保费完完全全是取之于民、用之于民。
(一)用于扩大参保居民的医保目录报销范围,扩大医保目录就是增加医保可报销的药品、医疗服务项目、医用耗材的品种等。
(二)用于提高参保居民的门诊待遇保障水平。新农合制度建立之初,主要是为了保障大病住院支出的医疗费用,现在不断向门诊保障延伸。过去参保居民患有高血压、糖尿病,只有重症患者并达到门诊慢性病标准的才能医保报销,现在高血压、糖尿病轻症患者也可以享受医保报销待遇。
(三)用于提升参保居民的异地就医便捷性。过去参保居民离开本县看病就医,需要办理转诊转院手续并备案,否则医保无法报销。现在已经放开了省内异地就医,跨省异地就医备案也越来越方便。
六、2025年度居民医保什么时候可以缴费?什么时候开始享受待遇?
2025年度居民一般医保集中征缴期为2024年9月15日-12月31日,2025年1月1日起享受待遇。
七、河源市群众怎么缴纳居民医保?
缴纳居民医保有以下五种缴费方式:
(一)“粤税通”微信小程序缴费,打开“粤税通”微信小程序——我的社保——城乡居民社保——城乡居民社保费清缴——选择“险种”(城乡居民医疗保险)——缴费类型(“本人缴费”或“代他人缴费”)——下一步——输入“户籍信息”——缴费成功。
(二)“粤省事”微信小程序缴费,打开“粤省事”微信小程序——医保——个人参保缴费——城乡居民医保费清缴——选择“险种”(城乡居民医疗保险)——缴费类型(“本人缴费”或“代他人缴费”)——下一步——输入“户籍信息”——缴费成功。
(三)“粤医保”微信小程序缴费,微信搜索小程序“粤医保”,左上角定位“河源市”——在“我要办事”栏中点击“城乡居民在线缴费”——进入界面,填写基本信息,险种选择“城乡居民医疗保险”,缴费类型选择“本人缴费”或“代他人缴费”——确认缴费金额,点击缴款,进入支付界面完成缴费。
(四)银行前台缴费,缴费人可携带户口簿或身份证到全市任一河源市农村商业银行网点或邮政储蓄银行网点缴纳城乡居民基本医疗保险费。
(五)其他方式,缴费人还可以通过“粤智助”政府服务自助机、广东省电子税务局、自助办税终端、税务征收前台进行缴费。
八、初次在河源参加居民医保,怎么进行参保登记?
在河源市参加城乡居民医保有以下两种方式:
(一)线下参保登记:首次参加城乡居民基本医疗保险,以及参保信息变更,可到当地医保经办机构、各县(区)行政服务中心、乡镇(街道)综合服务中心、镇(街道)综合服务中心、村(社区)服务中心办理。
(二)线上参保登记:打开“粤医保”——在首页选择需要办理参保业务的地市——搜索“业务办理”——点击“城乡居民参保登记”进入操作页面——填写城乡居民参保登记所需的页面数据——点击“提交信息”——提交成功——再次进入该界面可查询该业务的办理进度。如果处于未登录状态,则需要选择“人员类别”(内地用户/港澳台用户),并通过人脸识别认证个人基本信息进行登录。
九、哪类人群可以不用自己缴交居民医保费,享受资助参保?
根据《河源市基本医疗保险实施办法》(河府〔2023〕43号)、《河源市医疗救助实施细则》(河医保发〔2024〕2号)的有关规定,特困人员、孤儿(含事实无人抚养儿童)、低保对象、纳入监测范围的农村易返贫致贫人口、低保边缘家庭成员等困难人员个人缴费部分由财政给予全额资助,个人不需要缴费,由政府有关身份认定部门统一办理参保缴费。
十、未分娩胎儿如何参加居民医保?
未分娩胎儿参加我市居民医保有以下两种方式:
(一)线下参保:新生儿预参保由申请人(新生儿母亲)持有效身份证件原件(或申请人委托他人持申请人有效身份证件复印件、被委托人有效身份证件原件)到新生儿市内定点医疗机构或新生儿预参保地医保经办机构申请办理“新生儿预参保”登记并缴费;
(二)线上参保:
1.参保登记:在“粤医保”平台,参保人可以在粤医保小程序主界面——我要办事——查看更多——业务办理——新生儿预参保登记功能,根据提示要求填写及上传资料,办理新生儿预参保登记业务。
2.缴费:审核通过后,在“粤医保”主界面“城乡居民在线缴费”模块缴费即可。
十一、新生儿如何凭出生医学证明参加居民医保?
(一)新生儿监护人凭新生儿出生医学证明,于新生儿出生180天内在我省任一统筹地区办理城乡居民基本医疗保险参保缴费,不受户籍地或者居住地限制,自出生之日起所发生的符合规定的医疗费用均纳入医保报销范围。
(二)参保方式有以下两种:
1.线下参保:县(区)政务服务中心,乡镇(街道)综合服务中心,镇(街道)综合服务中心,村(社区)服务中心办理。
2.线上参保:
①在微信搜索“粤医保”,点击进入小程序后,进行人员激活操作。
②【我要办事】模块点击【查看更多】;在【业务办理】模块,点击【新生儿参保登记】。
③进入新生儿参保登记业务界面后,【证件类型】模块选择“出生医学证明”进入个人数字空间申领出生医学证明,按要求填写相关信息。
④确认信息无误后点击【提交】按钮即可提交业务申请,提交成功后,可以查看到业务的进度情况。
⑤待审核通过后,在“粤医保”主界面“城乡居民在线缴费”模块缴费即可。
十二、哪些人群可以中途参加居民医保?
根据《河源市基本医疗保险实施办法》(河府〔2023〕43号)的有关规定,个人缴费部分由政府资助参保的特困人员、孤儿(含事实无人抚养儿童)、低保对象、纳入监测范围的农村易返贫致贫人口、低保边缘家庭成员、支出型困难家庭等困难人员和经审核符合条件的新生儿、已办理职工医保中止手续的人员、新迁入本市户籍人员、中途转入本市就读学生、刑满释放人员、退役士兵等特殊群体,在当年医保年度内可以按规定中途参加居民医保,办理参保缴费手续。缴费标准按当年度居民医保参保缴费标准全额缴交。
十三、香港澳门台湾居民如何参加城乡居民基本医疗保险?
在河源市居住且办理港澳台居民居住证的未就业港澳台居民,可凭港澳台居民居住证到当地医保经办机构、各县(区)行政服务中心、乡镇(街道)综合服务中心、镇(街道)综合服务中心、村(社区)服务中心办理参保登记,也可以通过“粤医保”小程序进行参保登记、缴费。
十四、居住在河源市的外省户籍人员可以参加河源居民医保吗?
可以。根据《国办印发
十五、居民医保怎么停保?
居民医保停保有以下两种途径:
途径一:登录“粤医保”微信小程序暂停,具体流程为:登录“粤医保”微信小程序——我要办事——查看更多——业务办理——居民医保停保。
途径二:致电参保地医保经办机构办理停保。各县(区)医保经办机构咨询电话:①源城区:3322446;②东源县:8831360;③和平县:5888058;④龙川县:6667188;⑤紫金县:7888617;⑥连平县:4323150;⑦江东新区:3133523。
十六、什么情况下可以办理居民医保退费?
参保人缴纳居民医保费后,未进入居民医保待遇享受期前,符合下列情况之一的,医保经办机构可在终止相关居民医保参保关系的同时,依申请为个人办理退费:①死亡;②重复缴费;③参加职工医保;④在其他统筹地区重复参加居民医保。参保人在居民医保待遇享受期开始后,暂停居民医保参保关系的,个人缴费不再退回。
十七、居民医保普通门诊可以报销吗?报销标准是多少?
根据《河源市城乡居民基本医疗保险普通门诊统筹管理办法》第二章待遇保障第四条的规定,由参保人自行选定一家本市基层定点医疗机构(乡镇卫生院或社区卫生服务中心)作为当年度普通门诊定点医疗机构实行直接结算。居民医保普通门诊统筹不设起付标准,选定一级及以下定点医疗机构支付比例为60%,单次支付限额为35元/次,年度最高支付限额为350元/人·年。
十八、意外伤害能报销吗?为什么有些人报不了?
意外伤害是可以报销医疗费的,如果无他方责任、无非法行为、无故意致伤行为,这样的意外伤害住院医药费用可以报销,其报销范围、起付线、报销比例与普通疾病住院的规定相同。但如果是有他方责任或非法行为等,比如犯罪等人为的、有第三方责任造成的医疗费用,按规定不能报销。医保部门将进一步加强意外伤害报销的服务和监管,确保您依规享受待遇权益。
十九、什么情况下可以办理异地就医转院转诊业务?
根据《河源市医疗保障局关于进一步完善异地就医转诊转院有关工作的通知》(河医保发〔2023〕45号)的有关规定,河源市内定点医疗机构由于技术和设备等条件限制,对于参保人病情难以确诊的,应给予办理异地就医转院转诊手续。符合转院转诊的,原则上由二级以上(含二级)定点医疗机构为参保人办理异地就医转院转诊手续。一级(含未定级)定点医疗机构原则上向辖区内的上一级定点医疗机构转院转诊。医疗机构不得要求参保病患在本院住院作为开具转院转诊手续的先决条件。
二十、职工医保个人账户如何为家人缴纳居民医保费?
(一)绑定共济关系。使用微信小程序“粤医保”与家人绑定共济关系(共济成员的范围仅限于创建者本人的父母、配偶和子女)。打开“粤医保”微信小程序——我要办事——查看更多——亲情账户绑定/解绑——添加共济关系——填写“被授权人信息”——上传相关附件——点击提交。待(辖区)医保经办机构审核通过后,即可在线上使用职工医保个人账户为家人缴纳城乡居民医保费。
(二)线上个账缴费。进入微信小程序“粤税通”,点击首页【城乡居民社保】——【城乡居民社保费清缴】,选择参保地,险种选择【城乡居民医疗保险】,缴费类型选择【代他人缴费】,点击【下一步】按钮。输入参保人姓名、证件号码,点击【确定】按钮。进入清缴页面,选择需要清缴的费款后,点击【缴款】按钮。选择支付方式【医保个账支付】,弹出温馨提示页面,点击【确认】按钮进行清缴。若已绑定共济关系,则进行缴款,界面显示支付结果。若登录人与参保人不存在共济关系,提示“共济关系校验失败”。请登录“粤医保”小程序检查共济关系的审核结果或者咨询辖区医保经办机构。
二十一、如何查询居民医保缴费是否成功?
查询居民医保缴费是否成功有以下两种方式:
(一)“粤税通”微信小程序查询:点击“城乡居民社保”,进入“粤信签”小程序登录验证界面,进行“人脸识别登录”,登录成功后点击“城乡居民社保费查询”,在“查询条件”界面录入个人相关信息进行查询。如果城乡居民医保费已成功缴纳,缴款状态显示“已缴”。如果没有缴纳,缴费情况明细显示空白。
(二)“粤省事”微信小程序查询:在微信主界面“小程序”处,搜索“粤省事”登录。“社保”“医保”“税务”任一选项都可以点击进入查询。选择“城乡居民社保缴费”选项点击进入,出现“城乡居民社保费查询”和“城乡居民社保费清缴”,已参保缴费的,点击第一个查询即可,还没缴费的需要进行清缴。如果城乡居民医保费已成功缴纳,查询缴款状态显示“已缴”。如果没有缴纳,缴费情况明细显示空白。
二十二、居民医保与商业保险有区别吗?
基本医疗保险是政府举办的公益性事业,商业保险属于商业性质。商业保险基本都是划定年龄和限定病种的,只有居民医保这种政府的社会保险,才不管年龄多大,病有多重,敞开大门一律纳入。很多商业保险报销都是以居民医保参保为前提,都是在基本医疗保险报销后再进行报销。比较起来,居民医保最具性价比。居民医保缴费标准较低,参保不设门槛,没有年龄和健康状况的限制;在全国各地很多大医院住院还可以异地结算直接报销,非常方便,这都是其他医疗保险所不能比的,具有明显的优势。
二十三、大学生在家参保还是在学校参保?
根据规定,各类全日制普通高等学校(包括民办高校)中全日制本专科生、全日制研究生都可以参加高校所在地基本医疗保险。参保手续由学校统一办理,费用由学生个人承担,所在高校代收代缴。
二十四、大学生毕业后如何继续参保?
应届毕业生在校期间缴纳的城乡居民医保报销待遇将延续至年底。如果今年毕业的大学生选择自由职业和创业的,应当及时按照灵活就业人员参加职工医保,或者在户籍地、居住证所在地参加城乡居民医保,接续基本医保参保,保障基本医疗需求。此外,不少大学生毕业后选择继续攻读研究生,可以在就读高校或科研院所所在地继续参加居民医保,一般由所在高校或科研院所统一组织参加或集中办理。
二十五、现在是现役人员,明年可能转业,以前一直没参保,是不是会受到影响,有等待期吗?
我国基本医保对退役人员参保不设等待期。退役后如就业可参加职工医保,未就业也可选择参加居民医保。
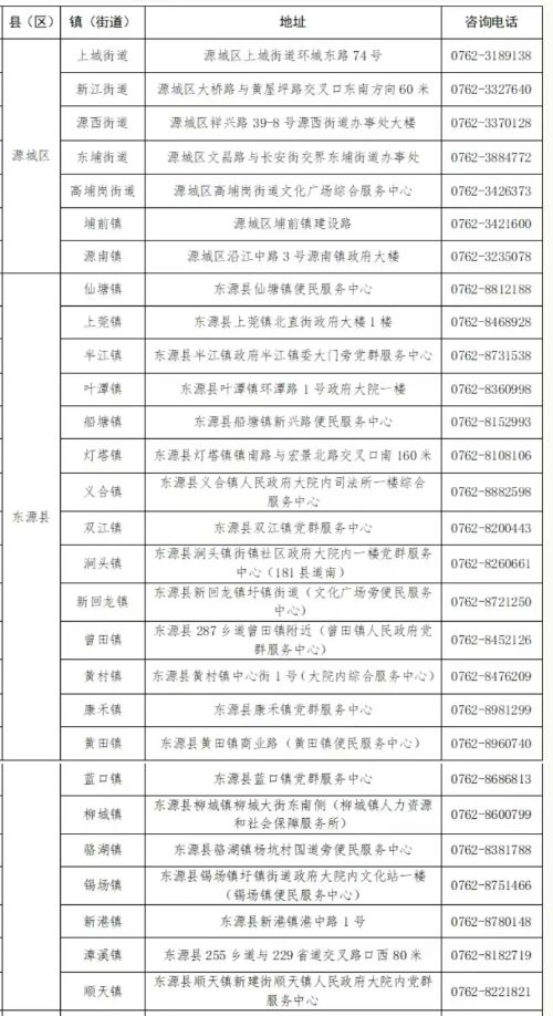
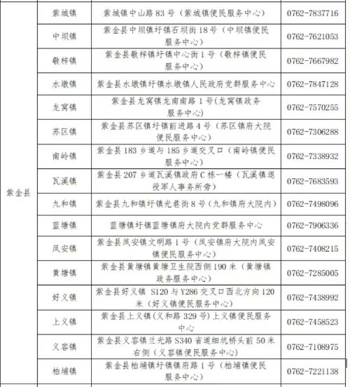
二十六、河源市全市各镇(街道)居民医保业务办理地址及电话:
1,河源市源城区各镇(街道)城乡居民医保业务办理咨询电话和地址,河源市东源县各镇(街道)城乡居民医保业务办理咨询电话和地址。

2,河源市和平县各镇(街道)城乡居民医保业务办理咨询电话和地址

3,河源市龙川县各镇(街道)城乡居民医保业务办理咨询电话和地址

4,河源市紫金县各镇(街道)城乡居民医保业务办理咨询电话和地址

5,河源市连平县各镇(街道)城乡居民医保业务办理咨询电话和地址,河源市江东新区各镇(街道)城乡居民医保业务办理咨询电话和地址。

说明:关于河源市城乡居民基本医疗保险征缴期间群众咨询问题答复指引的信息仅供参考。