韶关市户政热线(政务大厅和派出所户籍身份证办理窗口)信息大全:至2025年,首批有效期为20年的第二代居民身份证即将陆续期满,为方便群众错峰换证,广东省厅从2024年10月起将换证有效期从3个月提前到6个月,即在居民身份证有效期满前6个月开始即可申请换领(居民身份证领证时间为受理之日后40天)。请注意居民身份证的有效期,可提前计划换领,以免居民身份证过期带来不便。目前,市民可通过窗口办、自助办、网上办3种方式在韶关市办理居民身份证换领业务。
全国各省、自治区、直辖市户籍人口均可在韶关市任一居民身份证办理点办理居民身份证。韶关市户政热线(行政政务服务大厅和派出所户籍身份证办理窗口地址电话)信息大全如下:
韶关市武江区政务服务中心户政窗口和各派出所户籍窗口地址及咨询电话信息表:

韶关市曲江区行政服务中心户政窗口和各派出所户籍窗口地址及咨询电话信息表:

韶关市浈江区行政服务中心户政窗口和各派出所户籍窗口地址及咨询电话信息表:

韶关市新丰县行政服务中心户政窗口和各派出所户籍窗口地址及咨询电话信息表:

韶关市翁源县行政服务中心户政窗口和各派出所户籍窗口地址及咨询电话信息表:

韶关市乳源瑶族自治县行政服务中心户政窗口和各派出所户籍窗口地址及咨询电话信息表:

韶关市始兴县行政服务中心户政窗口和各派出所户籍窗口地址及咨询电话信息表:

韶关市仁化县行政服务中心户政窗口和各派出所户籍窗口地址及咨询电话信息表:

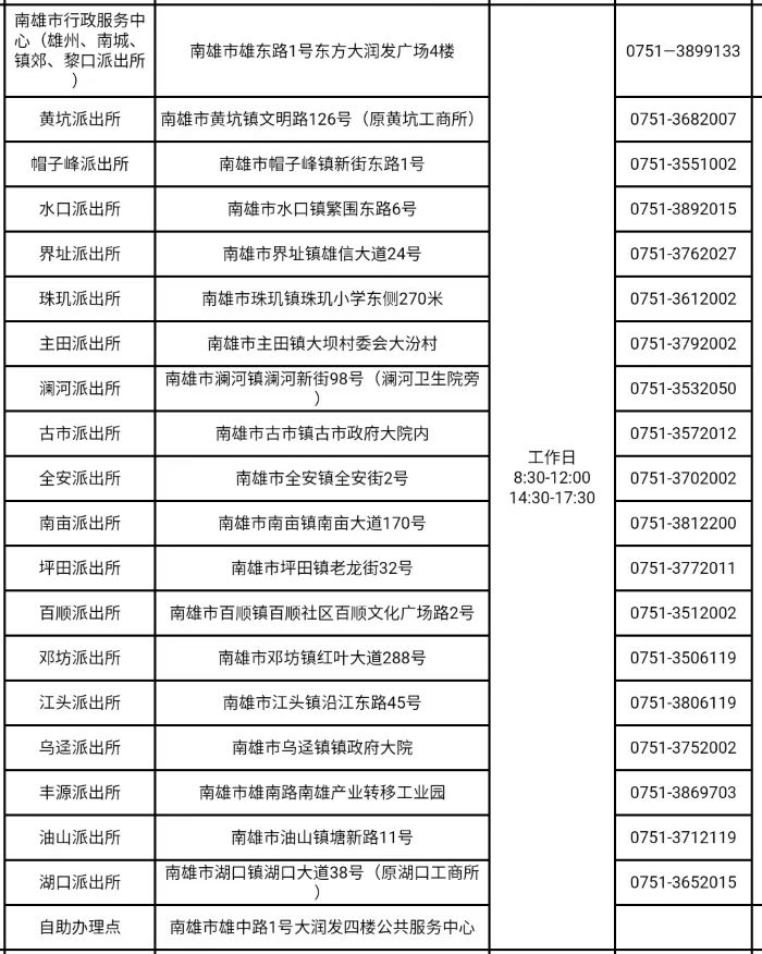
韶关南雄市政务服务中心户政窗口和各派出所户籍窗口地址及咨询电话信息表:

韶关乐昌市市局服务大厅和各派出所户籍窗口地址及咨询电话信息表:

16周岁以上居民:提供本人居民身份证、《广东省居民身份证数字相片采集回执》(回执可到照相馆或使用政务服务大厅居民身份证自助照相机拍摄获取)。不满16周岁的居民:需监护人陪同,除提供本人居民身份证及数字相片回执外,还需提供监护人居民身份证和监护关系材料(能反映监护关系的居民户口簿或《出生医学证明》或其他监护关系证明材料之一)。广东省户籍人口监护人无法陪同的,可通过“粤居码”微信小程序“委托办”委托近亲属代办。
说明:关于韶关市户政热线(行政政务服务大厅和派出所户籍身份证办理窗口地址电话)信息作出特别说明:本信息立足为社会大众提供有价值的参考资料和办事指南等公共信息,部分图文来源于网络或者有关机构公开内容,属于公益性的分享与传播。虽然尽力确保内容的准确性和实效性,但由于各种因素,难免存在疏忽和差错,敬请不吝赐教,欢迎相互交流,共同学习。对信息中陈述、观点判断保持中立,版权属原作者所有,如涉侵权或者差错等问题,请联系网络信息推广平台秋果黄页网客服(187/8199/3958微信同号),一定会及时删除或者修正。谢谢!