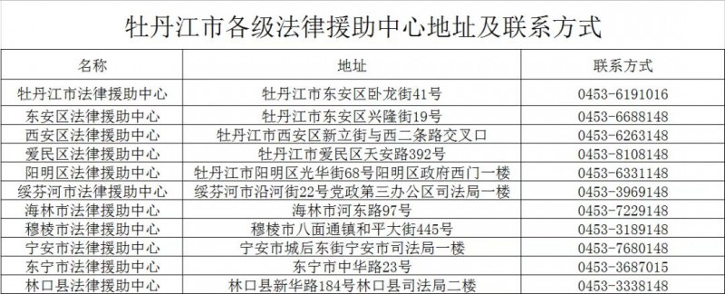
牡丹江市各级法律援助中心地址和联系方式信息表如下:

申请法律援助需要提交哪些材料:
1.法律援助申请表。填写申请表确有困难的,由法律援助机构工作人员或者转交申请的机关、单位工作人员代为填写;2.身份证或者其他有效的身份证明,申请代理人还应当提交有代理权的证明;3.法律援助申请人经济状况证明表;4.与所申请法律援助事项有关的案件材料。
法律援助服务承诺:
一、法律援助为无偿服务,不收取受援人任何财物或者谋取当事人的利益;
二、坚持以事实为依据,以法律为准绳,恪守职业道德和执业纪律,依法为受援人提供合格的法律服务,为当事人保守秘密;
三、接待当事人要举止文明、态度和蔼、语言规范;
四、实行首问负责制和一次性告知制度;
五、自受理法律援助申请之日起七日内作出是否给予申请人法律援助的决定,并通知申请人。

提示:关于牡丹江市各级法律援助中心地址和联系方式信息仅供参考。