南宁市医疗保障经办政务服务指南—灵活就业人员医疗保险申报
为方便南宁市参保单位和市民便捷地办理医保业务,南宁市医保部门同时开通线上和线下两个办理渠道,大力推进“一门、一网、一次”等医保领域便民服务改革,43项医疗保障经办政务服务事项实现“全程网办”“跨省通办”。即日起,”南宁医保“将持续推送43项医保经办服务指南,一起收藏转发吧。
南宁市灵活就业人员医疗保险申报
适用范围
无就业单位且未参加城乡居民医疗保险的自然人。
办理条件
(一)准予批准的条件:
灵活就业人员在户籍地或居住地参加职工基本医疗保险。
(二)不予批准的情形:
上述情况以外的人员
(三)其他需要说明的情形:无审批数量限制
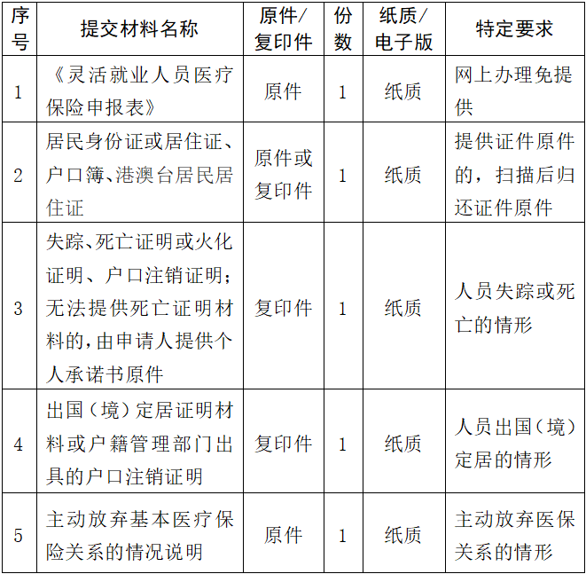
申办材料
(一)医保经办窗口办理:

灵活就业人员医疗保险申报材料
(二)网上申报:
上传以上材料的原件图片或PDF文件。
办理方式
(一)窗口受理直接到各级医保经办窗口提交申请材料。一键收藏!南宁医保服务网点全攻略(请在“南宁医保”微信公众号搜索此推文)
(二)网上申报
1、广西医疗保障网上服务大厅
2、“南宁医保”微信公众号关注“南宁医保”微信公众号›››点击“医保办事”›››进入“办事大厅”进行“实名认证”成功后方可办理相关业务›››点击“我要办”›››点击“经办服务”中的“灵活就业人员参保登记”或“灵活就业暂停参保”›››录入带*的选项,点击“下一步”›››上传相关材料,点“提交”›››确认信息正确后,点“提交”,即申报完成。
3、爱南宁app登录“爱南宁”APP›››点击“便民服务”中的“智慧医保”“更多”›››点击“智慧医保”››››点击“我要办”›››点击“经办服务”中的“灵活就业人员参保登记”或“灵活就业暂停参保”›››录入带*的选项,点击“下一步”›››上传相关材料,点“提交”›››确认信息正确后,点“提交”,即申报完成。
同时,也可进入广西数字政务一体化平台或广西壮族自治区医保网上服务大厅、广西医保APP、“广西医保”微信公众号、“广西医保”微信小程序、国家医保服务平台APP进行网上申报。
办理时限
(一)法定时限10个工作日
(二)承诺时限即时办结
办理进程和结果查询
现场查询一键收藏!南宁医保服务网点全攻略(请在“南宁医保”微信公众号搜索此推文)
2.电话查询南宁市市本级:0771-12345
3.网上查询窗口办理的:微信扫描受理单二维码查询网上办理的:通过原办理渠道查询
常见问题解答
问:我刚从原单位辞职,想要自己缴纳职工医疗保险,要怎么办理?
根据属地管理原则,申请人应持本人身份证或居住证、户口簿在医保经办机构申报灵活就业人员医疗保险业务,业务由参保地医保经办机构按规定办理。
问:参加职工基本医疗保险后如何变更参保缴费档次?
个人选择基本医疗保险参保缴费档次不得随意更改,原已参加“单建统筹基金”或“住院医疗保险”的人员,可以变更为“统账结合”,一经变更参保方式后,不允许再修改为其他参保方式。
说明:关于南宁市医疗保障经办政务服务指南—灵活就业人员医疗保险申报的信息仅供参考。