南宁市医疗保障经办政务服务指南—城乡居民医保参保登记
为方便南宁市参保单位和市民便捷地办理医保业务,南宁市医保部门同时开通线上和线下两个办理渠道,大力推进“一门、一网、一次”等医保领域便民服务改革,43项医疗保障经办政务服务事项实现“全程网办”“跨省通办”。即日起,”南宁医保“将持续推送43项医保经办服务指南,一起收藏转发吧!
南宁市城乡居民医保参保登记
适用范围
未参加职工基本医疗保险的自然人。
办理条件
(一)准予批准的条件:
参保人符合以下情况的:
(1)具有广西壮族自治区户籍,除应当参加职工基本医疗保险以外的城乡居民。
(2)无广西户籍和非统筹地区户籍人员,持居住证的城乡居民。
(3)在广西壮族自治区域内各类全日制高等院校、科研院所、中等技术职业学校、技工学校、中小学校、特殊教育学校就读的全日制非广西户籍在校学生和托幼机构在册儿童。
(4)符合《香港澳门台湾居民在内地(大陆)参加社会保险暂行办法》第二条的港澳台居民。
(5)符合《在我国境内就业的外国人参加社会保险暂行办法》(人力资源和社会保障部令第16号)、《关于印发
(6)农林场、农垦职工依法参加职工基本医疗保险,有困难的可按照《广西壮族自治区人民政府关于推进华侨农林场改革和发展的实施意见》(桂政发〔2007〕29号)规定参加城乡居民基本医疗保险。
(7)灵活就业人员。
(二)不予批准的情形:
上述情况以外的人员。
(三)其他需要说明的情形:
无审批数量限制
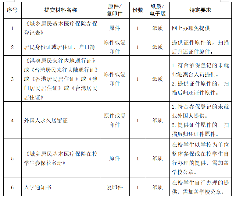
申办材料
(一)医保经办窗口办理:

城乡居民基本医疗保险参保登记表
(二)网上申报:
上传以上材料的原件图片或PDF文件。
办理方式
(一)窗口受理直接到各级医保经办窗口提交申请材料。
南宁医保服务网点全攻略(请在“南宁医保”微信公众号搜索此推文)
(二)网上申报
1、广西医疗保障网上服务大厅
2、南宁医保微信公众号
关注“南宁医保”微信公众号>>>点击“医保办事”>>>点击“我要办”>>>在“经办服务”栏中点击“城乡居民参保登记”,按照提示填写信息并上传材料电子影像后完成申报。
3、爱南宁app登录“爱南宁”APP›››点击“智慧医保”›››登录“医保服务平台”›››点击“我要办”>>>在“经办服务”栏中点击“城乡居民参保登记”, 按照提示填写信息并上传材料电子影像完成申报。
同时,也可进入广西数字政务一体化平台或广西壮族自治区医保网上服务大厅、广西医保APP、“广西医保”微信公众号、“广西医保”微信小程序进行网上申报。
办理时限
(一)法定时限10个工作日
(二)承诺时限即时办结
办理进程和结果查询
现场查询 一键收藏!南宁医保服务网点全攻略(请在“南宁医保”微信公众号搜索此推文)
2.电话查询南宁市市本级:0771-12345
3.网上查询窗口办理的:微信扫描受理单二维码查询网上办理的:通过原办理渠道查询
常见问题解答
问:我刚从单位辞职,需要自己缴纳医疗保险,但是不想以灵活就业人员自己缴纳职工基本医疗保险,还有其他选择吗?
答:您可以在户籍地或居住地参加城乡居民基本医疗保险。
问:港澳台人员和外国人可以参加城乡居民基本医疗保险吗?
答:港澳台人员和外国人可以参加城乡居民基本医疗保险。港澳台人员提交材料如下:1.《城乡居民基本医疗保险参保登记表》;2.《港澳居民来往内地通行证》或《台湾居民来往大陆通行证》或《香港居民居住证》或《澳门居民居住证》或《台湾居民居住证》。外国人提交材料如下:1.《城乡居民基本医疗保险参保登记表》;2.外国人永久居留证。
说明:关于南宁市医疗保障经办政务服务指南—城乡居民医保参保登记的信息仅供参考。