南宁市医疗保障经办政务事项服务指南—门诊费用报销
为方便南宁市参保单位和市民便捷地办理医保业务,南宁市医保部门同时开通线上和线下两个办理渠道,大力推进“一门、一网、一次”等医保领域便民服务改革,43项医疗保障经办政务服务事项实现“全程网办”“跨省通办”。即日起,”南宁医保“将持续推送43项医保经办服务指南,一起收藏转发吧!
适用范围
参保人员符合享受基本医疗保险待遇条件属基本医疗保险支付范围的医疗费用。
办理条件
(一)准予批准的条件符合享受基本医疗保险待遇条件。
(二)不予批准的情形不符合享受基本医疗保险待遇条件。
(三)其他需要说明的情形:无
申办材料
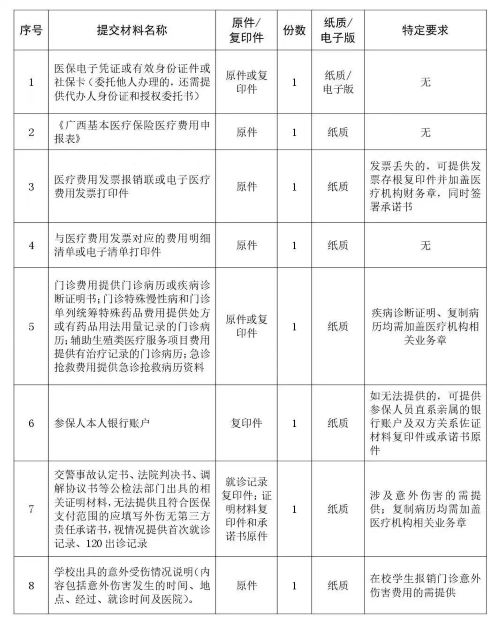
(一)医保经办窗口办理:

备注:特殊情况、使用的医疗服务项目、药品在医保目录中有限定支付范围的,可以要求提供病历中对应的佐证资料。
(二)网上申报:上传以上材料的原件图片或PDF文件,电子医疗费用发票需上传原件(目前仅支持上传区内发票,省外发票需窗口办理)。
办理方式
(一)各定点医疗机构直接结算。
(二)窗口受理:直接到各级医保经办窗口提交申请材料。一键收藏!南宁医保服务网点全攻略(请在“南宁医保”微信公众号搜索此推文)
(三)网上申报:可选择进入以下任一平台进行网上申报。
备注:涉及意外伤害等特殊情形需窗口办理。
(1)广西医疗保障网上服务大厅
登录广西医疗保障网上服务大厅>>>“国家医保服务平台”APP注册认证后,点击“个人登录”›››扫码登陆>>>点击“我要办”>>>点击“医疗费用报销业务”>>>选择点击“个人零星报销申请”>>>选择“门诊费用报销”相关申报类型>>>按照提示上传材料>>>点击“提交”。
(2)“南宁医保”微信公众号关注“南宁医保”微信公众号>>>点击“医保办事”选择“办事大厅”>>>点击“我要办”>>>在“经办服务”栏中选择并点击“个人零星报销”>>>选择“门诊费用报销”>>>选择申报类型>>>按照提示上传材料>>>点击“提交”。
(3)爱南宁APP登录“爱南宁”APP>>>点击“更多”>>>点击“智慧医保”>>>登录“医保服务平台”>>>点击“我要办”>>>在“经办服务”栏中选择并点击“个人零星报销”>>>选择“门诊费用报销”>>>选择申报类型>>>按照提示上传材料>>>点击“提交”。(可点击放大查看)同时,也可进入广西数字政务一体化平台或广西医保APP、“广西医保”微信公众号、“广西医保”微信小程序进行网上申报。
办理时限
(一)法定时限30个工作日
(二)承诺时限20个工作日
办理进程和结果查询
现场查询一键收藏!南宁医保服务网点全攻略(请在“南宁医保”微信公众号搜索此推文)
2.电话查询南宁市市本级:0771-12345
3.网上查询窗口办理的:微信扫描受理单二维码查询网上办理的:通过原办理渠道查询
常见问题解答
问一般多长时间可以办完报销手续?
答:承诺20个工作日办结。问票据遗失怎么办?答:发票丢失的,可提供发票存根复印件并加盖医疗机构财务章,同时签署承诺书。
说明:关于南宁市医疗保障经办政务事项服务指南—医保门诊费用报销的信息仅供参考。