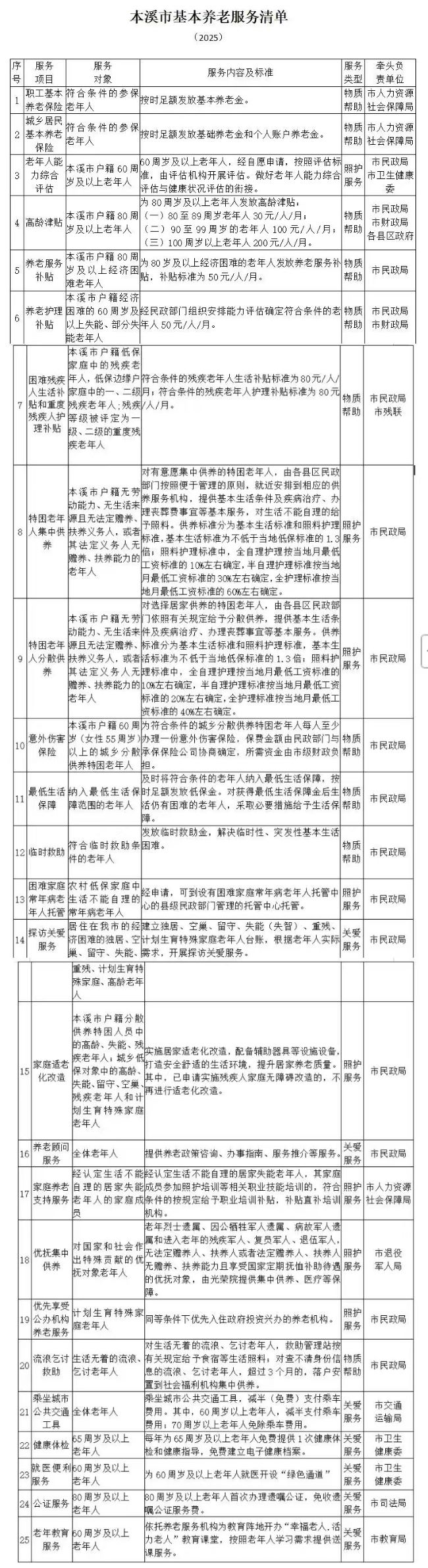
本溪市基本养老政策服务清单如下:

说明:关于本溪市基本养老政策服务清单的信息作出免责声明:关于此信息作出免责声明,此信息图文仅供参考,小编不承担任何法律责任。此信息来源于有关机构的公开内容,在此经过整理并转载,唯一的目的是通过互联网传播便民惠民信息。由于时间等原因,难免使信息发生变更,此信息如有侵权,或者差错,请联系删除,直接联系秋果黄页网客服电话(187-8199-3958微信同号),一定会及时删除和修正。
本溪市基本养老政策服务清单如下:

说明:关于本溪市基本养老政策服务清单的信息作出免责声明:关于此信息作出免责声明,此信息图文仅供参考,小编不承担任何法律责任。此信息来源于有关机构的公开内容,在此经过整理并转载,唯一的目的是通过互联网传播便民惠民信息。由于时间等原因,难免使信息发生变更,此信息如有侵权,或者差错,请联系删除,直接联系秋果黄页网客服电话(187-8199-3958微信同号),一定会及时删除和修正。