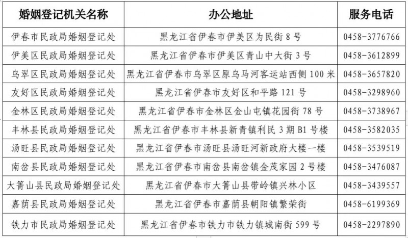
伊春市全市民政婚姻登记机关办公地址及服务电话信息表如下:

一、登记地点指南
1、 双方或一方是伊春市户籍,可在伊春市任一内地居民婚姻登记机关办理。
2、双方为黑龙江省非伊春市户籍,提供一方有效居住证,就能在伊春市经常居住地的县(市)区登记。
3、一方为伊春市户籍,另一方是涉外、涉港澳台居民或华侨,需前往伊春市民政局办理。
二、必备材料清单
1、初婚新人:双方居民身份证、三张二寸近期半身免冠合影照片(建议提前拍好,美美出片)。
2、再婚或涉外、涉港澳台居民和华侨的当事人:请提前电话咨询所需证件材料,备齐所需材料,避免白跑。
三、温馨小提醒
1、 提前预约不慌张:电话预约后,错峰办理,告别排队烦恼。
2、准时赴约超重要:按照预约时间到场,让幸福不迟到。
伊春市全市民政局婚姻登记机关倡导大家婚事新办、文明节俭,拒绝高价彩礼、大操大办,用简约庄重的仪式,开启美满幸福的婚姻旅程。如有疑问,欢迎随时咨询,我们在民政局等你们来“官宣”!
说明:关于伊春市全市婚姻登记机关办公地址及服务电话的信息作出免责声明:关于此信息作出免责声明,此信息图文仅供参考,小编不承担任何法律责任。此信息来源于有关机构的公开内容,在此经过整理并转载,唯一的目的是通过互联网传播便民惠民信息。由于时间等原因,难免使信息发生变更,此信息如有侵权,或者差错,请联系删除,直接联系秋果黄页网客服电话(187-8199-3958微信同号),一定会及时删除和修正。