安庆市全市各区(市)县户政窗口地址和电话大全表:
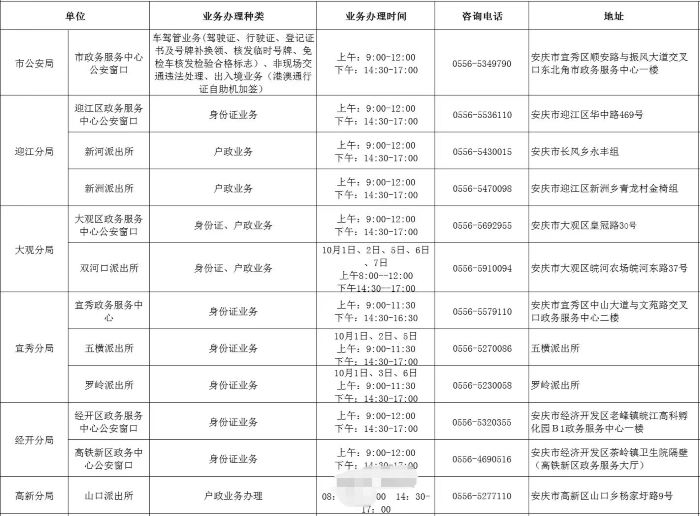
一,安庆市迎江区、大观区、宜秀区户政窗口和经开区、高新区及九成分局户政窗口:


二,安庆桐城市辖区派出所户政窗口和政务中心户政窗口地址电话信息大全:
桐城市政务服务中心户政窗口电话:0556-6201318 ,0556-6201255,地址:桐城市文昌大道行政服务中心二楼窗口
经济开发区派出所电话:0556-6567132,地址:桐城市经济开发区南四路
大关派出所电话:0556-6712110,地址:桐城市大关镇卅铺大道
孔城派出所电话:0556-6510110,地址:桐城市孔城镇红庙村徐庄1号
金神派出所电话:0556-5623112,地址:桐城市金神镇金神派出所
新渡派出所电话:0556-6813239,地址:桐城市新渡镇新安南路107号
范岗派出所电话:0556-6020339,地址:桐城市范岗镇范青路66号
青草派出所电话:0556-6060181,地址:桐城市青草镇朝阳路110号
双港派出所电话:0556-8810166,地址:桐城市双港镇政务新区
唐湾派出所电话:0556-6590110,地址:桐城市唐湾镇唐湾村唐湾街215号
黄甲派出所电话:0556-6593110,地址:桐城市黄甲镇葛湾村齐老屋66号
嬉子湖派出所电话:0556-6600181,地址:桐城市嬉子湖镇朱桥村风情小镇
鲟鱼派出所电话:0562-2970081,地址:桐城市鲟鱼镇桐江居委会188号
吕亭派出所电话:0556-6771000,地址:桐城市吕亭镇政务区2号
三,安庆市怀宁县辖区派出所户政窗口地址和电话汇总:
怀宁县政务服务中心户政窗口电话:0556-5104961, 0556-5103300,地址:怀宁县永宁大道与怀安河东路交叉路口东侧
石牌派出所电话:0556-5104988,地址:怀宁县石牌镇建新路116号
腊树派出所电话:0556-5103323,地址:怀宁县腊树镇腊树路008号
雷埠派出所电话:0556-5103325,地址:怀宁县雷埠乡李店街道59号
平山派出所电话:0556-5103333,地址:怀宁县平山镇平山街道46号
黄龙派出所电话:0556-5103335,地址:怀宁县黄龙镇桃元街111号
清河派出所电话:0556-5103318,地址:怀宁县清河乡清河街道13号
黄墩派出所电话:0556-5103370,地址:怀宁县黄墩镇浒泊路006号
三桥派出所电话:0556-5103312,地址:怀宁县三桥镇三桥大道128号
小市派出所电话:0556-4970152,地址:怀宁县小市镇平坦居委会平坦街道71号
秀山派出所电话:0556-5103348,地址:怀宁县秀山乡栏坝街道7号
公岭派出所电话:0556-5104959,地址:怀宁县公岭镇公岭街道南路21号
马庙派出所电话:0556-5103378,地址:怀宁县马庙镇天工东路45号
月山派出所电话:0556-5104945,地址:怀宁县月山镇健康路12号
凉亭派出所电话:0556-4020001,地址:怀宁县凉亭乡育才路7号
石镜派出所电话:0556-5103362,地址:怀宁县石镜乡石镜街道547号
洪铺派出所电话:0556-5104940,地址:怀宁县洪铺镇政和路88号
江镇派出所电话:0556-5103369,地址:怀宁县江镇镇江镇村龙一组30号
四,安庆潜山市辖区派出所户政窗口电话和地址
潜山市政务服务中心户政窗口电话:0556-8920494,地址:潜山市潜阳路098号(政务服务中心二楼)
余井派出所电话:0556-5726230,地址:潜山市余井镇田乐村枫树组
黄铺派出所电话:0556-5726086,地址:潜山市黄铺镇开发区路口
源潭派出所电话:0556-5726237,地址:潜山市源潭镇政府旁边
槎水派出所电话:0556-5726240,地址:潜山市槎水镇209省道与046县道交叉口向南约200米
黄柏派出所电话:0556-5726094 ,地址:潜山市黄柏镇黄柏村乌岭组
官庄派出所电话:0556-5726171,地址:潜山市官庄镇常青居委会金紫山路
王河派出所电话:0556-8246255,地址:潜山市王河镇庆丰村汪店路口
黄泥派出所电话:0556-8343333,地址:潜山市黄泥镇文昌村新兴组
油坝派出所电话:0556-8444231,地址:潜山市梅油路(油坝车站往潜山方向1.5公里处)
水吼派出所电话:0556-8154200,地址:潜山市水吼镇水吼村沙洲组
天柱山分局电话:0556-8143110,地址:潜山市天柱山镇天柱山路7K路口向上100米
五,安庆市太湖县辖区派出所户政窗口办公地址和咨询电话汇总:
太湖县政务服务中心户政窗口电话:0556-4183505,地址:太湖县晋熙镇观音路269号
城西派出所电话:0556-4211009,地址:太湖县晋熙镇城北西路城西派出所
江塘派出所电话:0556-4530020,地址:太湖县江塘乡江塘街167号
徐桥派出所电话:0556-4517134,地址:太湖县徐桥开发区警务中心S212与Y013交叉口东北处
大石派出所电话:0556-5124814,地址:太湖县大石乡大石街263号
新仓派出所电话:0556-5124181,0556-4588110,地址:太湖县新仓镇新仓村新建组156号
小池派出所电话:0556-5124800,地址:太湖县小池镇中心路23号
寺前派出所电话:0556-4320439,地址:太湖县寺前镇寺前街湖滨西路16号
汤泉派出所电话:0556-4336110,地址:太湖县汤泉乡赵河街16号
百里派出所电话:0556-4391109,0556-4391110,地址:太湖县百里镇虹桥路76号
牛镇派出所电话:0556-4313108,地址:太湖县牛镇镇牛凸岭8号
北中派出所电话:0556-5124840,地址:太湖县北中镇滨西路045号
弥陀派出所电话:0556-4361989,0556-4361110,地址:太湖县弥陀镇弥北街29号
刘畈派出所电话:0556-4371110,地址:太湖县刘畈乡牛刘路67号
天华派出所电话:0556-4268051,地址:太湖县天华镇黄镇村锦鸡路007号
六,安庆市宿松县全县派出所户政窗口地址和联系电话:
宿松县政务服务中心户政窗口0556-7636236,地址:宿松县龙井路与太白路交叉口宿松县行政服务中心一楼
佐坝派出所电话:0556-7636280,地址:安徽省宿松县佐坝乡王岭老街
二郎派出所电话:0556-7051278,地址:宿松县二郎镇人民路366号
二郎派出所柳坪警务室电话:0556-7636355,地址:宿松县柳坪乡大坂村大坂新区1号
华亭派出所电话:0556-7081366,地址:宿松县华亭镇站前路369号
汇口派出所电话:0556-5651603,地址:宿松县汇口镇汇口社区沿江路110号
高岭派出所电话:0556-7681137,地址:宿松县高岭乡汪冲村振兴大道7号
隘口派出所电话:0556-7061179,地址:宿松县隘口乡隘口村隘口路东159号
复兴派出所电话:0556-5651808,地址:宿松县复兴镇新街东路93号
凉亭派出所电话:0556-7761299,地址:宿松县凉亭镇凉亭社区通站街23号
凉亭派出所趾凤警务室电话:0556-7766110,地址:宿松县趾凤乡趾凤村旅游大道
陈汉派出所电话:0556-7037999,地址:宿松县陈汉乡陈汉路110号
陈汉派出所北浴警务室电话:0556-7069110,地址:宿松县北浴乡马厂村北浴路75号
下仓派出所电话:0556-7941210,地址:宿松县下仓镇下仓埠社区新街142号
河塌派出所电话:0556-7636386,地址:宿松县河塌乡毛岭街388号
千岭派出所电话:0556-7636455,地址:宿松县千岭乡龙湖北路101号
洲头派出所电话:0556-7567110,地址:宿松县洲头乡小瓜村二组
许岭派出所电话:0556-7969110,地址:宿松县许岭镇宏兴社区黄湖大道8号
九姑派出所电话:0556-7636456,地址:宿松县九姑乡九姑村南街组110号
长铺派出所电话:0556-7636416,地址:宿松县长铺镇长铺大道中路110号
程岭派出所电话:0556-7601190,地址:宿松县程岭乡东环路1号
华阳河派出所电话:0556-7551379,地址:宿松县华阳河总场华阳东路1号
七,安庆市望江县辖区各个派出所户政窗口地址电话信息汇总:
雷阳派出所电话:0556-7177110,地址:望江县华阳镇西门街15号
华阳派出所电话:15055691766,地址:望江县经济开发区白云南路与长岭路交叉口向东南150米
杨湾派出所电话:0556-7271002,地址:望江县杨湾镇曾墩街026号
雷池派出所电话:0556-5792366,地址:望江县雷池镇雷港集镇159号
漳湖派出所电话:0556-7300099,地址:望江县漳湖镇顺治街69号
赛口派出所电话:0556-7320110,地址:望江县赛口镇联合东路12号
高士派出所电话:0556-7361110,地址:望江县高士镇镇直高士路1078号
鸦滩派出所电话:0556-7431110,地址:望江县鸦滩镇育才路19号
长岭派出所电话:0556-7283931,地址:望江县长岭镇商业街01号
凉泉派出所电话:0556-7400505,地址:望江县凉泉乡凉泉街南街110号
太慈派出所电话:0556-7481369,地址:望江县太慈镇政务新区
八,安庆市岳西县辖区政务中心户政窗口和派出所户政窗口地址电话:
岳西县政务服务中心户政窗口0556-2181160,地址:岳西县天堂镇天馨路218号
温泉派出所电话:0556-2292110,地址:岳西县温泉镇解放村高店组100号
莲云派出所电话:0556-2170168,地址:岳西县莲云乡将军路1号
响肠派出所电话:0556-5764556,地址:岳西县响肠镇响肠村王湾组58号
中关派出所电话:0556-5764521,地址:岳西县中关镇斗水村廓门组
主簿派出所电话:0556-5764541,地址:岳西县主簿镇金塘村大塘组30号
黄尾派出所电话:0556-5764538,地址:岳西县黄尾镇滨河路12号
白帽派出所电话:0556-5764550,地址:岳西县白帽镇白帽村大桥东路60号
店前派出所电话:0556-5764525,地址:岳西县店前镇店前中街41号
来榜派出所电话:0556-5764530,地址:岳西县来榜镇政务新区6号
菖蒲派出所电话:0556-5764544,地址:岳西县菖蒲镇溪沸村110号
毛尖山派出所电话:0556-5764554,地址:岳西县毛尖山乡平精村八斗组曙光路58号
河图森林派出所电话:0556-2302777,地址:岳西县河图镇河图村新建组5号
石关森林派出所电话:0556-2200263,地址:岳西县石关乡石关村涓水组30号
为深入践行以人民为中心的发展思想,不断提升群众对安庆市户政工作满意度,自2023年11月1日至2024年4月30日,全市开展为期半年的以“服务不缺位”为主题的户政服务质量提升行动。通过强化服务意识、改进服务方式、提升服务质量等一系列工作举措,努力实现“公开透明、便捷高效、群众满意”的户政服务工作目标。群众在办理户口、身份证业务时,如遇便民举措落实不到位、业务办理推诿拖拉、服务态度冷漠等问题,或有户政方面的意见建议,可拨打市、县户政服务监督电话。
备注:关于安庆市全市各区(市)县户政窗口地址和电话大全表的信息作出免责声明,此信息图文仅供参考,小编不承担任何法律责任。此信息来源于有关机构的公开内容,在此经过整理并转载,唯一的目的是通过互联网传播便民惠民信息。由于时间等原因,难免使信息发生变更,此信息如有侵权,或者差错,请联系删除,直接联系秋果黄页网客服电话(187-8199-3958微信同号),一定会及时删除和修正。