为深入贯彻落实省政府关于深化“放管服”改革的部署,全面推进省市医保“同城同待”工作,现就优化省本级参保人员异地就医备案管理相关问题通知如下。
一、省本级参保人员在四川省内及重庆市住院、普通门诊、门诊慢特病治疗和药店购药时实施异地就医免备案。跨省(除重庆市)异地就医时按照跨省异地就医管理规定办理备案。
二、省本级参保人员按照上述规定异地就医时,按照省本级同级别定点医疗机构起付标准、基金支付限额和支付比例执行。
三、省本级参保人员跨省转诊就医备案时,需要三级定点医疗机构开具的转诊证明材料,通过医保服务平台APP、异地就医备案小程序、客户端小程序或省本级医保经办窗口等线上线下途径办理异地就医备案手续。
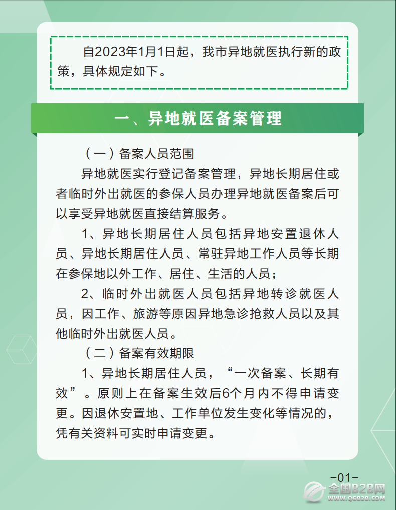
达州市哪些人员可以办理异地就医直接结算?
1、异地安置退休人员:
退休后在异地定居并且户籍迁入定居地的基本医疗保险参保人员。
2、异地长期居住人员:
在异地居住生活且符合参保地规定的基本医疗保险参保人员。
3、常驻异地工作人员:
用人单位派驻异地工作且符合参保地规定的基本医疗保险参保人员。
4、异地转诊人员:
符合参保地转诊规定的基本医疗保险参保人员。
5、异地急诊、抢救人员:
在异地因急诊、抢救住院的基本医疗保险参保人员。
怎样办理异地就医直接结算?
达州市符合办理异地就医直接结算条件的参保人员,异地就医应遵循“先备案一选定点一持卡(码)就医”的流程。
达州市参保人员异地就医实行先备案原则。异地就医前需要先在达州市辖区参保地医保经办机构办理备案,也就是要提前告知你的参保地。
那如何办理异地就医备案呢?主要有以下三种途径:
▨一是到参保地医保经办服务大厅现场办理。
▨二是通过四川医保公共服务网上服务大厅或四川省政务服务网办理。
▨三是跨省异地就医备案还可以通过“国家医保服务平台”手机 APP 或者“国家异地就医备案”微信小程序进行线上办理。
2023年1月1日起,达州市参保人员异地就医执行新的政策,具体规定如下:








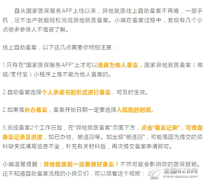
达州市参保人员异地就医线上自助备案的几点需要特别注意。
