品牌:芯生美
封装热阻:SOT23-5 350 ℃/W
封装最大允许功耗:SOT23-5 300 mW
静电释放能力:机械模式(MM) 100 - V
起订:1件
供应:1件
发货:3天内
发送询价
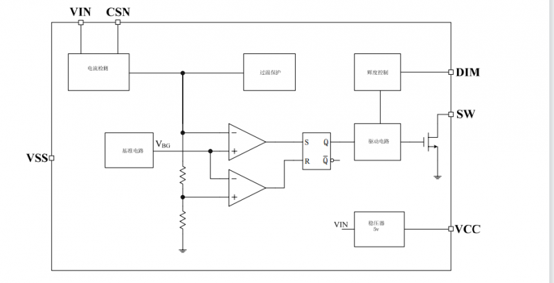
CM5010是一款内置 5A 功率 MOS 开 关降压型高精度、高亮度 LED 恒流驱动控 制器。 CM5010通过一个外接电阻设定输出 电流,最大输出电流可达 2.5A;外围只需 很少的元件就可实现降压、恒流驱动功能, 并可以通过 DIM 引脚实现辉度控制功能。 系统采用电感电流滞环控制方式,对 负载瞬变具有非常快的响应,对输入电压 具有高的抑制比;其电感电流纹波为 20%, 且最高工作频率可达 1MHz。 CM5010特别适合宽输入电压范围的 应用,其输入电压范围从 5.5V 到 40V。 CM5010内置过温保护电路,当芯片 达到过温保护点,系统立即进入过温保护 模式,将降低输入电流以提高系统可靠性。 CM5010特别内置了一个 LDO,其输 出电压为 5V,最大可提供 5mA 电流输出。 CM5010采用 ESOP8 封装。散热片内 置接 SW 脚。
最大输出电流:2.5A
内置 40V/50mΩ功率 MOS
高效率:96%
高端电流检测
最大辉度控制频率:5KHz
滞环控制,无需环路补偿
最高工作频率:1MHz
电流精度:±3%
宽输入电压:5.5V~40V
过温保护
低压差工作时,可保持高稳定性

